一、二十大报告
考点 1:大会主题
高举中国特色社会主义伟大旗帜,全面贯彻新时代中国特色社会主义思想,弘扬伟大建党精神,自信自强、守正创新,踔厉奋发、勇毅前行,为全面建设社会主义现代化国家、全面推进中华民族伟大复兴而团结奋斗。
考点 2:三个务必
全党同志务必不忘初心、牢记使命;务必谦虚谨慎、艰苦奋斗;务必敢于斗争、善于斗争,坚定历史自信,增强历史主动,谱写新时代中国特色社会主义更加绚丽的华章。
考点 3:三件大事
一是迎来中国共产党成立一百周年;二是中国特色社会主义进入新时代;
三是完成脱贫攻坚、全面建成小康社会的历史任务,实现第一个百年奋斗目标。
考点 4:新境界六个坚持
1.坚持人民至上;
2.坚持自信自立;
3.坚持守正创新;
4.坚持问题导向;
5.坚持系统观念;
6.坚持胸怀天下;
考点 5:跳出历史周期率的第二个答案
经过不懈努力,党找到了自我革命这一跳出治乱兴衰历史周期率的第二个答案,确保党永远不变质、不变色、不变味。
考点 6:归根到底是两个“行”
中国共产党为什么能,中国特色社会主义为什么好,归根到底是马克思主义行,是中国化时代化的马克思主义行。拥有马克思主义科学理论指导是我们党坚定信仰信念、把握历史主动的根本所在。
考点 7:党的中心任务
团结带领全国各族人民全面建成社会主义现代化强国、实现第二个百年奋斗目标,以中国式现代化全面推进中华民族伟大复兴。
考点 8:五个中国式现代化
1.人口规模巨大的现代化;
2.全体人民共同富裕的现代化;
3.物质文明和精神文明相协调的现代化
4.人与自然和谐共生的现代化;
5.走和平发展道路的现代化。
考点 9: 中国式现代化的本质要求
坚持中国共产党领导,坚持中国特色社会主义,实现高质量发展,发展全过程人民民主, 丰富人民精神世界,实现全体人民共同富裕,促进人与自然和谐共生,推动构建人类命运共同体,创造人类文明新形态。
考点 10:牢牢把握五个重大原则
1.坚持和加强党的全面领导
2.坚持中国特色社会主义道路
3.坚持以人民为中心的4.发展思想坚持深化改革开放
5.坚持发扬斗争精神
考点 11:全面建设社会主义现代化国家的首要任务
高质量发展是全面建设社会主义现代化国家的首要任务。发展是党执政兴国的第一要务。没有坚实的物质技术基础,就不可能全面建成社会主义现代化强国。必须完整、准确、 全面贯彻新发展理念, 坚持社会主义市场经济改革方向, 坚持高水平对外开放, 加快构建以 国内大循环为主体、国内国际双循环相互促进的新发展格局。
考点 12:全面建设社会主义现代化国家的基础性、战略性支撑
教育、科技、人才是全面建设社会主义现代化国家的基础性、战略性支撑。必须坚持科技是第一生产力、人才是第一资源、创新是第一动力,深入实施科教兴国战略、人才强国战略、创新驱动发展战略,开辟发展新领域新赛道,不断塑造发展新动能新优势。
考点 13:全面建设社会主义现代化国家的应有之义
我国是工人阶级领导的、以工农联盟为基础的人民民主专政的社会主义国家,国家一切权力属于人民。人民民主是社会主义的生命,是全面建设社会主义现代化国家的应有之义。 全过程人民民主是社会主义民主政治的本质属性,是最广泛、最真实、最管用的民主。必须 坚定不移走中国特色社会主义政治发展道路,坚持党的领导、人民当家作主、依法治国有机统一,坚持人民主体地位,充分体现人民意志、保障人民权益、激发人民创造活力。
考点 14:在法治轨道上全面建设社会主义现代化国家
全面依法治国是国家治理的一场深刻革命,关系党执政兴国,关系人民幸福安康,关系党和国家长治久安。必须更好发挥法治固根本、稳预期、利长远的保障作用,在法治轨道上全面建设社会主义现代化国家。
考点 15:全面建设社会主义现代化国家必须坚持中国特色社会主义文化发展道路
全面建设社会主义现代化国家,必须坚持中国特色社会主义文化发展道路,增强文化自信,围绕举旗帜、聚民心、育新人、兴文化、展形象建设社会主义文化强国,发展面向现代化、面向世界、面向未来的,民族的科学的大众的社会主义文化,激发全民族文化创新创造活力,增强实现中华民族伟大复兴的精神力量。
考点 16:为民造福是立党为公、执政为民的本质要求
为民造福是立党为公、执政为民的本质要求。必须坚持在发展中保障和改善民生,鼓励共同奋斗创造美好生活,不断实现人民对美好生活的向往。
考点 17:全面建设社会主义现代化国家的内在要求
尊重自然、顺应自然、保护自然,是全面建设社会主义现代化国家的内在要求。必须牢固树立和践行绿水青山就是金山银山的理念,站在人与自然和谐共生的高度谋划发展。
考点 18: 国家安全是民族复兴的根基
国家安全是民族复兴的根基,社会稳定是国家强盛的前提。必须坚定不移贯彻总体国家安全观,把维护国家安全贯穿党和国家工作各方面全过程,确保国家安全和社会稳定。
考点 19:全面建设社会主义现代化国家的战略要求
如期实现建军一百年奋斗目标,加快把人民军队建成世界一流军队,是全面建设社会主义现代化国家的战略要求。必须贯彻新时代党的强军思想,贯彻新时代军事战略方针,坚持党对人民军队的绝对领导,坚持政治建军、改革强军、科技强军、人才强军、依法治军,加快军事理论现代化、军队组织形态现代化、军事人员现代化、武器装备现代化,提高捍卫国家主权、安全、发展利益战略能力,有效履行新时代人民军队使命任务。
考点 20:全面建设社会主义现代化国家、全面推进中华民族伟大复兴关键在党
全面建设社会主义现代化国家、全面推进中华民族伟大复兴,关键在党。我们党作为世界上最大的马克思主义执政党,要始终赢得人民拥护、巩固长期执政地位,必须时刻保持解决大党独有难题的清醒和坚定。全党必须牢记,全面从严治党永远在路上,党的自我革命永远在路上,决不能有松劲歇脚、疲劳厌战的情绪,必须持之以恒推进全面从严治党,深入推进新时代党的建设新的伟大工程, 以党的自我革命引领社会革命。
考点 21:五个“必由之路”
1.坚持党的全面领导是坚持和发展中国特色社会主义的必由之路;
2.中国特色社会主义是实现中华民族伟大复兴的必由之路;
3.团结奋斗是中国人民创造历史伟业的必由之路;
4.贯彻新发展理念是新时代我国发展壮大的必由之路;
5.全面从严治党是党永葆生机活力、走好新的赶考之路的必由之路。
这是我们在长期实践中得出的至关紧要的规律性认识,必须倍加珍惜、始终坚持,咬定 青山不放松,引领和保障中国特色社会主义巍巍巨轮乘风破浪、行稳致远。
考点 22:数读 ·二十大报告
1.脱贫攻坚成果:全国八百三十二个贫困县全部摘帽,近一亿农村贫困人口实现脱贫,九百六十多万贫困 人口实现易地搬迁。历史性地解决了绝对贫困问题,为全球减贫事业作出了重大贡献。
2.国内生产总值:从五十四万亿元增长到一百一十四万亿元。
3.我国经济总量:占世界经济的比重达百分之十八点五,提高七点二个百分点,稳居世界第二位。
4.人均国内生产总值:从三万九千八百元增加到八万一千元。
5.制造业规模、外汇储备:稳居世界第一。
6.谷物总产量:稳居世界首位。
7.城镇化率:提高十一点六个百分点,达到百分之六十四点七。
8.建成世界最大的高速铁路网、高速公路网。
9.全社会研发经费支出:从一万亿元增加到二万八千亿元,居世界第二位。
10.研发人员总量:居世界首位。
11.对外贸易:我国成为一百四十多个国家和地区的主要贸易伙伴,货物贸易总额居世 界第一。
12.人均预期寿命:增长到七十八点二岁。
13.居民人均可支配收入:从一万六千五百元增加到三万五千一百元。
14.城镇新增就业:年均一千三百万人以上。
15.基本养老保险:覆盖十亿四千万人。
16.基本医疗保险参保率:稳定在百分之九十五。
17.改造棚户区住房: 四千二百多万套。
18.改造农村危房:二千四百多万户 。
19.互联网上网人数:达十亿三千万人。
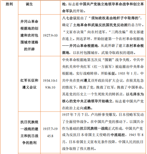
二、中国共产党必考大事记 





