易小考深耕医药护领域14年,注册用户突破500万,覆盖医师、护理、药学、医技等执业资格考试,以及初、中、高级职称评定在内的300+考试,打造专业权威、智能高效的课程体系,已成为医学备考领域的领先平台。
口腔执业助理医师(220)

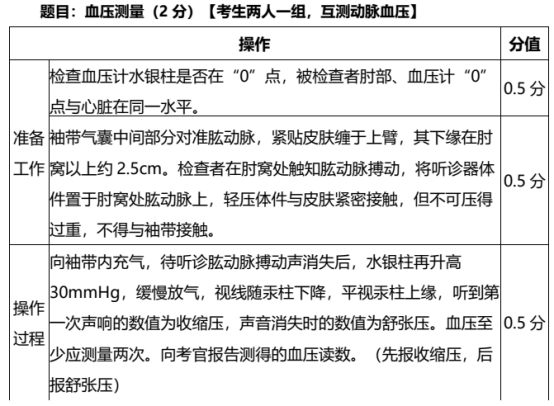
口腔执业助理医师(220)->实践技能->2025技能考第三站急救技术

作者:易小考 来源:易小考官网 80825人阅读

image.pngimage.pngimage.pngimage.png

携手共赢 合作咨询
无论是机构代理、广告合作,还是加入我们的教研团队,我们都期待您的联系。易小考致力于构建医药护教育生态圈,为您提供广阔的发展平台!
  • 代理/机构合作

    邮箱:niwenlong@qingkaoguo.cn

    地址:上海市闵行区光华路18号B幢4层

  • 广告/媒体合作

    邮箱:niwenlong@qingkaoguo.cn

    地址:上海市闵行区光华路18号B幢4层

  • 加入我们 (招聘)

    邮箱:niwenlong@qingkaoguo.cn

    地址:上海市闵行区光华路18号B幢4层