高频考题
1、急性心肌梗死时最早最突出的症状是
A、心悸B、疼痛
C、气促
D、呕吐
E、呃逆
【答案】B
【解析】【记忆性题】
急性心肌梗死时最早最突出的症状是疼痛。本题选B
【拓展】

2、原发性高血压最严重的并发症是
A、脑出血B、充血性心力衰竭
C、肾功能衰竭
D、冠心病
E、糖尿病
【答案】A
【解析】【记忆性题】
原发性高血压最严重的并发症是脑出血。
这种并发症后果严重,可能迅速危及生命,甚至导致死亡或永久性的神经功能损害。
因此,正确答案是A:脑出血。
【拓展】

3、尿道损伤后,预防尿道狭窄的主要措施是
A、应用抗生素B、超短波理疗
C、留置尿管7~10日
D、多饮水
E、定期做尿道扩张
【答案】E
【解析】【记忆性题】
尿道损伤病人拔除导尿管后,需根据需要定期做尿道扩张术。本题选E
4、结核性脑膜炎晚期的表现为
A、性情改变B、呕吐
C、脑膜刺激征阳性
D、发热
E、呈强直状态
【答案】E
【解析】【记忆性题】
结核性脑膜炎晚期约1~3周,患者由意识朦胧、半昏迷进入完全昏迷,频繁惊厥甚至呈强直状态。本题选E
【拓展】

5、严重贫血时出现晕厥、神志模糊的原因是
A、脑血栓形成B、高血压脑病
C、颈椎病
D、短暂癫痫
E、脑缺氧
【答案】E
【解析】【记忆性题】
由于脑组织的缺血、缺氧,无氧代谢增强,能量合成减少,严重贫血者可出现晕厥。本题选E
6、关于冬眠降温治疗期间的护理措施,下列错误的是
A、一般肛温降至33~35℃B、降温前,应先给患者使用冬眠药物
C、降温速度应以每小时下降1℃为宜
D、收缩压低于100mmHg应停药
E、复温时,应先停止使用冬眠药物
【答案】E
【解析】【记忆性题】
冬眠低温疗法时间一般为3~5日,停止治疗时先停物理降温,再逐渐停用冬眠药物,任其自然复温。E项错误,本题选E。
冬眠低温疗法前应观察生命体征、意识、瞳孔和神经系统病症并记录,先按医嘱静脉滴注冬眠药物,待病人进入冬眠状态,方可开始物理降温。
7、面部“危险三角区”疖的危险性在于
A、易引起眼球后感染B、易引起颅内海绵状静脉窦炎
C、易形成败血症
D、易形成痈
E、易扩散为急性蜂窝织炎
【答案】B
【解析】疖一般无全身症状,发生在面部“危险三角区”的疖(上唇疖、鼻疖),如被挤压或处理不当时,致病菌可经内眦静脉、眼静脉进入颅内的海绵状静脉窦,引起化脓性海绵状静脉窦炎。本题选B
【拓展】

8、肺炎球菌肺炎发热的类型
A、稽留热B、弛张热
C、间歇热
D、不规则热
E、以上都是
【答案】A
【解析】【记忆性题】
肺炎球菌肺炎发热类型为稽留热。体温在39.0~40.0℃,达数日或数周,24小时波动范围<1.0℃。本题选A。

【拓展】

9、自发性气胸典型的临床表现是
A、咳嗽、咳痰、咯血B、胸痛、干咳、呼吸困难
C、胸痛、干咳、咯血
D、咳痰、咯血、呼吸困难
E、伴有哮鸣音的呼气性呼吸困难
【答案】B
【解析】【记忆性题】
自发性气胸的典型三联征是突发胸痛、刺激性干咳、呼吸困难。
胸痛:常为患侧突发尖锐或刀割样痛,可放射至肩背。
干咳:因胸膜受刺激引起。
呼吸困难:程度与气胸量、肺压缩程度、基础肺功能相关。
本题选B。
其他选项分析:
A、咳嗽、咳痰、咯血:多见于肺炎、支气管扩张。
C、胸痛、干咳、咯血:见于肺栓塞、肺癌。
D、咳痰、咯血、呼吸困难:见于慢阻肺急性加重、肺水肿等。
E、伴有哮鸣音的呼气性呼吸困难:是支气管哮喘典型表现。
【拓展】

10、病毒性心肌炎首要措施()
A、绝对卧床休息B、补充丰富营养
C、吸氧
D、加强锻炼
E、心电图检测
【答案】A
【解析】【记忆性题】
病毒性心肌炎患者心肌受损,绝对卧床休息可减轻心脏负担,利于心肌恢复,是首要措施。因此选A。
补充营养、吸氧、心电图检测对治疗有帮助,但不是首要的;加强锻炼会增加心脏负担,不利于病情恢复。
【记忆口诀】
心肌炎护理措施:
心要闲 (减轻心脏负荷)
首要任务躺平歇(首要护理措施:绝对卧床休息)
【拓展】
病毒性心肌炎

11、属于丙类传染病的疾病是
A、流行性腮腺炎B、艾滋病
C、狂犬病
D、炭疽
E、脊髓灰质炎
【答案】A
【解析】【记忆性题】
丙类传染病(11种):流行性感冒、流行性腮腺炎、风疹、急性出血性结膜炎、麻风病、流行性和地方性斑疹伤寒、黑热病、包虫病、丝虫病、手足口病,除霍乱、细菌性和阿米巴性痢疾、伤寒和副伤寒以外的感染性腹泻病。本题选A。
【记忆口诀】
丙类传染病:
流感腮风结(流行性感冒、流行性腮腺炎、风疹、急性出血性结膜炎),
麻风斑疹热(麻风病、流行性和地方性斑疹伤寒),
黑热包虫丝(黑热病、包虫病、丝虫病),
手足口加感染泻(手足口病、除霍乱、细菌性和阿米巴性痢疾、伤寒和副伤寒以外的感染性腹泻病)。
【拓展】

12、关于胰岛素注射下列说法不正确的是
A、1周内同一部位可以注射两次B、常用注射部位有臀大肌、上臂外侧、腹部、股外侧
C、混合注射胰岛素时,应先抽普通胰岛素
D、未开封的胰岛素应冷藏保存
E、使用前1小时自冰箱取出
【答案】A
【解析】【记忆性题】
胰岛素注射部位的选择与轮换:常用部位有臀大肌、上臂外侧、腹部、股外侧,将每个部位分为15个注射点,每天3次,可用5日,1周内同一部位不应注射2次。本题选A。
【拓展】

13、Reynolds五联征中不包括的是
A、疼痛B、寒战高热
C、黄疸
D、压痛及反跳痛
E、休克
【答案】D
【解析】【记忆性题】
Reynolds五联征包括疼痛、寒战高热、黄疸、休克以及神经精神症状。本题选D。
【拓展】

14、低钾血症最早出现的临床表现是
A、肌无力B、肠麻痹
C、心律失常
D、神志模糊或淡漠
E、腱反射减退或消失
【答案】A
【解析】低钾血症最早出现的临床表现是肌无力。包括四肢软弱无力、容易疲劳等,随后可能会出现消化道症状、循环系统症状等其他表现。本题选A。
【拓展】
低钾血症:

15、预防产褥感染的措施中,错误的是
A、加强孕期教育B、孕晚期禁性交
C、及时治疗贫血
D、防止产后出血
E、产后第二天坐浴
【答案】E
【解析】【记忆性题】
预防产褥感染的措施:指导产妇注意产褥期禁止盆浴,禁止性生活;纠正贫血和水、电解质紊乱,加强营养和休息,增强机体抵抗力;做好健康教育与出院指导等。本题选E。
16、肘关节脱位的特点是
A、肘部屈曲固定B、肘部伸直固定
C、肘后三点关系正常
D、肘后三点关系失常
E、肘部伸直障碍
【答案】D
【解析】【记忆性题】
肘关节脱位的临床表现有肘部疼痛、肿胀、活动障碍,明显畸形,肘部弹性固定在半伸直位,肘后空虚,可摸到凹陷,肘后三点关系失常。本题选D。
【拓展】

17、有机磷农药中毒后出现毒蕈碱样症状的原因是
A、副交感神经末梢兴奋B、副交感神经末梢抑制
C、运动神经过度兴奋
D、脊髓前角炎
E、运动神经过度抑制
【答案】A
【解析】【记忆性题】
有机磷农药中毒后,导致毒蕈碱样症状的主要原因是副交感神经末梢的兴奋。本题选A。
这一症状群包括腺体分泌增加、平滑肌痉挛等现象,如多汗、流涎、恶心、呕吐、腹痛、腹泻、瞳孔缩小、呼吸困难等。
【拓展】

18、哮喘的典型症状是
A、反复发作的吸气性呼吸困难B、反复发作的呼气性呼吸困难
C、混合性呼吸困难
D、逐渐加重的咳嗽、咳痰
E、逐渐加重的呼吸困难
【答案】B
【解析】【记忆性题】
哮喘的典型症状是反复发作的呼气性呼吸困难,伴有广泛哮鸣音。本题选B。
【拓展】

19、服用铁剂治疗缺铁性贫血时,血红蛋白恢复正常后还需服用铁剂的时间是
A、1~2周B、3~4周
C、5~8周
D、3~6个月
E、12个月
【答案】D
【解析】【记忆性题】
贫血治疗疗程至血红蛋白正常后,病人仍需继续服用铁剂3~6个月,目的是补足体内贮存铁。本题选D。
20、对产妇正确的出院指导是
A、新生儿生理性黄疸持续1周左右B、坚持母乳喂养42天
C、哺乳期间无须避孕
D、产后42天复查
E、性生活在产后4周恢复
【答案】D
【解析】【记忆性题】
分娩后6周(42天)进行产后复查。本题选D
【拓展】

21、关于洋地黄类药物毒性反应的护理描述,错误的是
A、立即停用洋地黄类药物B、快速纠正心律失常
C、监测心率、心律及心电图的变化
D、积极补充钾盐
E、加用排钾利尿剂
【答案】E
【解析】【记忆性题】
加用排钾利尿剂会进一步降低血钾水平,而低血钾会增加心肌对洋地黄类药物的敏感性,加重洋地黄的毒性反应,所以不能加用排钾利尿剂,该选项错误。本题选E
【记忆口诀】
洋地黄中毒处理:
两停两抗快心苯慢心托
解释:
两停(立即停用洋地黄类药物、排钾利尿剂)
两抗(抗心律失常,抗低血钾)
快心苯(快心率首选苯妥英钠或利多卡因)
慢心托(慢心率用阿托品)
22、Apgar中不包括的选项是
A、体温B、心率
C、肌张力
D、呼吸
E、皮肤颜色
【答案】A
【解析】【记忆性题】
Apgar评分主要评估新生儿的生理状况,包括心率、呼吸、肌张力、喉反射以及皮肤颜色。
体温并非Apgar评分所考虑的五项体征之一。
因此,正确的答案是A:体温。
【记忆口诀】
Apgar评分:
心呼肌皮弹(心率、呼吸、肌张力、皮肤颜色、反射)
【拓展】

23、关于闭式胸膜腔引流的叙述错误的是
A、水封瓶液面低于引流管胸腔出口平面60~100cmB、衔接紧密,防止漏气
C、长玻璃管水柱随呼吸波动,提示引流通畅
D、气胸引流管置于患侧第2肋间
E、拔管时患者可自由呼吸
【答案】E
【解析】【记忆性题】
胸腔闭式引流拔管时嘱病人先深吸一口气,在吸气末屏气并迅速拔管,立即用凡士林纱布和厚敷料封闭胸壁伤口,外加包扎固定。本题选E。
【拓展】

24、引起急性白血病出血最主要的原因是()
A、肝脾淋巴结肿大致免疫力低下B、毛细血管脆性增高
C、凝血因子生成减少
D、成熟的粒细胞缺乏
E、血小板减少
【答案】E
【解析】【记忆性题】
急性白血病时,白血病细胞抑制骨髓巨核细胞生成,使血小板生成减少,血小板在止血过程中起重要作用,所以血小板减少是急性白血病出血最主要的原因。故本题选择E选项
【拓展】

25、急性肠套叠多见于
A、2~10岁的儿童B、青壮年
C、2岁以内的儿童
D、6个月婴儿
E、老年人
【答案】C
【解析】急性肠套叠多见于2岁以内的儿童,常为突然发作剧烈的阵发性腹痛,伴有呕吐和果酱样便,腹部可扪及腊肠形、稍有压痛的腹部肿块。本题选C
【拓展】

26、肝硬化失代偿期临床表现不包括
A、腹部包块B、蜘蛛痣
C、肝掌
D、贫血
E、腹水
【答案】A
【解析】肝硬化失代偿期的临床表现主要有肝功能减退和门静脉高压相关表现。腹部包块并非肝硬化失代偿期的典型表现,多提示可能存在肿瘤等其他病变。故A选项错误,答案选A。
【拓展】

27、慢性支气管炎,如已并发阻塞性肺气肿,最重要的临床表现是
A、咳脓性痰B、气短
C、肺部有哮鸣音
D、心慌
E、冬季咳嗽加剧
【答案】B
【解析】【记忆性题】
慢性支气管炎并发阻塞性肺气肿,最重要的临床表现是伴有逐渐加重的呼吸困难,随病情发展,甚至在静息时也感到呼吸困难(气短)。本题选B。
【拓展】

28、进行胸外心脏按压时,按压与放松的时间比例是
A、1∶1B、1∶2
C、1∶3
D、3∶1
E、2∶1
【答案】A
【解析】【记忆性题】
进行胸外心脏按压时,正确的按压和放松时间比为1:1。本题选A。
这意味着每次按压后给予胸廓充分的时间回弹,两者的持续时间大致相同。
【拓展】

29、关于新生儿坏死性小肠结肠炎粪便性状的描述,错误的是
A、有腥臭味,带鲜血B、白色陶土便
C、红色果酱样便
D、赤豆汤样血水便
E、黏液稀便
【答案】B
【解析】白色陶土便:这主要见于胆道梗阻等疾病,由于胆汁无法正常排入肠道,导致粪便颜色变浅呈白色陶土样。
新生儿坏死性小肠结肠炎一般不会出现这种粪便性状,新生儿坏死性小肠结肠炎腹泻开始为水样或黏液稀便,继而出现赤豆汤样血水便或红色果酱样便。粪便有特殊腥臭味。
该选项描述错误。故本题选择B选项。
【拓展】

30、流行性腮腺炎的护理措施不包括
A、给予富有营养易消化的半流质B、局部热敷以减轻疼痛
C、中药如意金黄散敷于患处减轻疼痛
D、多饮水,保持口腔清洁
E、控制体温,必要时物理降温
【答案】B
【解析】【记忆性题】
流行性腮腺炎可采用局部冷敷收缩血管,减轻炎症充血程度及疼痛。不能局部热敷以减轻疼痛。本题选B
【拓展】

31、颅内压增高的“三主征”是
A、头痛、呕吐、高热B、头痛、呕吐、视神经盘水肿
C、头痛、抽搐、偏瘫
D、呕吐、抽搐、昏迷
E、头痛、呕吐、瞳孔散大
【答案】B
【解析】【记忆性题】
颅内压增高的“三主征”包括头痛、呕吐以及视神经盘水肿。本题选B
【拓展】

32、葡萄胎清宫术后应定期检查血或尿HCG,直至结果转为阴性,其检查周期为
A、每周B、每2周
C、每3个月
D、每半年
E、每年
【答案】A
【解析】【记忆性题】
葡萄胎清宫后,每周随访血清hCG定量测定一次,直至连续3次阴性,以后每个月一次共6个月,然后每2个月一次共6个月,自第一次阴性后共计1年。本题选A。
【拓展】

33、新生儿窒息复苏后的护理,下列哪项是错误的
A、保暖B、严密观察
C、早期沐浴
D、保持呼吸道通畅,给氧
E、预防感染
【答案】C
【解析】【记忆性题】
新生儿复苏后应避免进行早期沐浴,因为这可能加重新生儿的缺氧状态,不利于其恢复。本题选C
【拓展】

34、癫痫的共性特点不包括
A、强直B、持续
C、痉挛
D、阵发
E、刻板
【答案】B
【解析】【记忆性题】
癫痫发作是突然发生的,持续一段时间后迅速恢复,间歇期正常;每次发作持续时间为数秒或数分钟,除癫痫持续状态外,很少超过30分钟;故癫痫发作的特点不包括持续性。本题选B。
【记忆口诀】
癫痫共同特征
一发作,二短暂,三重复,四刻板。
解释:
一发作:突然发作,迅速恢复
二短暂:发作时间短暂,不超过30分钟
三重复:不同间隔时间可多次发作
四刻板:每次发作的临床表现几乎一样
【拓展】

35、急性化脓性腹膜炎最主要的症状是
A、恶心、呕吐B、腹痛
C、发热、乏力
D、腹泻
E、休克
【答案】B
【解析】【记忆性题】
急性化脓性腹膜炎最主要的症状是腹痛。本题选B。
这一症状通常表现为剧烈且难以忍受的持续性疼痛,疼痛感会从原发病变部位开始,并随着炎症扩散而蔓延至整个腹部。
36、对痰液过多且无力咳嗽的患者,为防止窒息,在翻身前护士首先应
A、给患者吸氧B、给患者吸痰
C、指导患者有效咳嗽
D、给患者漱口
E、慢慢移动患者
【答案】B
【解析】【记忆性题】
长期卧床、昏迷病人,每2小时翻身1次,每次翻身前后注意拍背、吸痰,以免口腔分泌物进入支气管造成窒息。本题选B
37、中暑痉挛时最常见的肌肉痉挛部位是
A、胸大肌B、缝匠肌
C、肱二头肌
D、腓肠肌
E、腹直肌
【答案】D
【解析】【记忆性题】
中暑痉挛时最常见的肌肉痉挛部位是腓肠肌。本题选D
【拓展】

38、甲状腺大部分切除术后,患者出现发声时音调降低,可能是术中损伤了
A、单侧喉返神经B、甲状腺旁腺
C、双侧喉返神经
D、喉上神经外支
E、喉上神经内支
【答案】D
【解析】【记忆性题】
在甲状腺大部分切除术后,患者出现发声时音调降低的现象,这通常提示可能损伤了喉上神经外支。
因此,正确答案为D:喉上神经外支。
【拓展】

39、患者,女,46岁。反复上腹部疼痛5年,近几日症状再发,疼痛位于上腹中部,多在进餐后出现,2~3小时后逐渐缓解,下次进食后疼痛再次出现,并有反酸、嗳气。最可能的诊断是
A、慢性胃炎B、十二指肠溃疡
C、胃溃疡
D、急性胃炎
E、胃癌
【答案】C
【解析】【记忆性题】
该患者疼痛位于上腹中部,多在进餐后出现,即餐后痛,故最可能的诊断是胃溃疡。本题选C。
【拓展】

40、患者,女,38岁。排便后肛门处剧烈疼痛,并有一肿块触痛明显,该患者最有可能发生了
A、内痔脱出B、血栓性外痔
C、直肠息肉脱出
D、复杂性肛瘘
E、肛裂并肥大乳头
【答案】B
【解析】 血栓性外痔:常因排便时用力过猛、剧烈活动等使肛缘静脉破裂,血液外渗到皮下形成血栓,表现为肛门部突然剧烈疼痛,并有一肿块,触痛明显,与题干症状相符。本题选B
【拓展】
1.痔疮的临床表现:

2.血栓性外痔:

41、慢性呼吸衰竭患者出现的最早最突出的症状是
A、发绀B、呼吸困难
C、精神神经症状
D、其他器官损害
E、心血管系统症状
【答案】B
【解析】【记忆性题】
慢性呼吸衰竭患者最先表现为呼吸困难,而后出现一系列缺氧和二氧化碳潴留引起的临床症状。本题选B
【拓展】

42、门静脉高压症患者行分流手术,术前护理不正确的是
A、卧床休息B、避免大便干燥
C、避免食干硬食物
D、手术前1日清洁灌肠
E、手术前常规放置胃管
【答案】E
【解析】【记忆性题】
门静脉高压症患者进行分流手术前的护理中,手术前一般不放置胃管,必要时选细软胃管以轻巧手法插入。本题选E
43、患者,女,61岁。乳腺癌患者,其乳房皮肤出现酒窝征,原因是
A、癌瘤堵塞淋巴管B、癌瘤与胸肌粘连
C、癌瘤侵犯筋膜
D、癌瘤侵犯Cooper韧带
E、癌瘤与皮肤粘连
【答案】D
【解析】【记忆性题】
乳腺癌患者的“酒窝征”现象,主要是由于癌瘤侵犯了Cooper韧带所致。本题选D。
【拓展】

44、患者,男,56岁。某晚参加朋友聚会大量饮酒后,次晨发现已死亡,检查发现两侧腰腹部有大片青紫斑,床上有少量咖啡渣样液。最可能的死亡原因是
A、胃溃疡并出血B、脑梗死
C、急性心肌梗死
D、脑出血
E、急性出血坏死型胰腺炎
【答案】E
【解析】【记忆性题】
急性出血坏死型胰腺炎常见诱因有大量饮酒。患者两侧腰腹部大片青紫斑(Grey-Turner 征)是其特征性表现,床上咖啡渣样液提示可能有消化道出血,这些表现符合急性出血坏死型胰腺炎的特点。故选择E选项。
【拓展】

45、引起风湿性心瓣膜病患者死亡的主要原因是
A、栓塞B、心律失常
C、心源性休克
D、充血性心力衰竭
E、亚急性感染性心内膜炎
【答案】D
【解析】【记忆性题】
引起风湿性心瓣膜病患者死亡的主要原因是充血性心力衰竭。本题选D。
这是由于风湿性心瓣膜病的进展导致心脏功能受损,特别是在存在充血性心力衰竭时,病情恶化可能导致严重的循环系统问题,进而危及生命。
【拓展】

46、患者女,15岁。学生,主诉双肘、腕、手指近端指间关节肿痛3年,加重2个月,以类风湿关节炎收入院。经药物、休息等治疗后病情缓解,下一步最主要的护理是
A、嘱患者多休息B、指导患者进行功能锻炼
C、向患者做饮食指导
D、向患者介绍如何观察药物疗效
E、介绍预防药物不良反应的方法
【答案】B
【解析】类风湿关节炎患者活动期发热或关节肿胀明显时应卧床休息,并保持正确的体位,勿长时间维持抬高头部和膝部的姿势,以免屈曲姿势造成关节挛缩致残。病情缓解时指导病人进行功能锻炼。本题选B
【拓展】

47、患者,女,37岁。近几天外阴瘙痒,白带多,呈稀薄泡沫状且有臭味。应建议她到医院就诊
A、阴道分泌物悬滴检查B、子宫颈刮片
C、子宫颈管涂片
D、阴道侧壁涂片
E、阴道窥器检查
【答案】A
【解析】【记忆性题】
患者出现外阴瘙痒、白带多且呈现稀薄泡沫状并有臭味的症状,这与滴虫性阴道炎的表现相符。
因此,合适的检查方法是进行阴道分泌物悬滴检查,通过观察滴虫的特征性活动来确诊。本题选A。
【拓展】

48、腹膜炎术后若患者全麻未清醒,应保持什么体位
A、膝胸卧位B、侧卧位
C、俯卧位
D、平卧位,头正中位
E、平卧位,头偏向一侧
【答案】E
【解析】【记忆性题】
对于腹膜炎术后的全麻未清醒患者,应采取平卧位,确保头部偏向一侧,以利于呼吸道的畅通,防止呕吐物引发窒息或吸入性肺炎的风险。本题选E。
【拓展】

49、某休克患者进行扩容疗法快速输液时,监测得中心静脉压(CVP)15cmH2O,血压(BP)80/60mmHg,应采取的措施是
A、大量输液,加快速度B、控制速度,减慢输液
C、减慢输液,加用强心剂
D、暂停输液
E、用升压药
【答案】C
【解析】中心静脉压(CVP)正常范围为 5~12cmH₂O。
血压(BP)正常收缩压<120mmHg、舒张压<80mmHg。
该题患者CVP 15cmH₂O(高于正常),BP 80/60mmHg(低于正常),提示心功能不全或血容量相对过多导致心脏负荷过重,无法有效将输入的液体泵出,导致血液淤积在中心静脉,出现高压低灌注状态。
此时需减慢输液速度避免加重心脏负担,同时加用强心剂增强心肌收缩力,改善心功能以提升血压。答案选C。
【拓展】
中心静脉压与补液的关系:

50、原发性肝癌患者行肝叶切除术,切除半肝以上应间歇吸氧多长时间
A、12~24小时B、2~4小时
C、3~4天
D、10~12小时
E、5~10小时
【答案】C
【解析】【记忆性题】
接受半肝以上切除者,间歇给氧3~4日。本题选C
半肝切除后余肝缺氧耐受性差、易受损,间歇给氧保护肝细胞,促进肝功能恢复。
51、患儿,男,9月龄。因腹泻伴呕吐2天就诊。大便7~10次/天,为水样便,伴呕吐,尿量明显减少。体格检查:意识清,烦躁不安,深大呼吸,前囟凹陷,皮肤弹性稍差,口唇樱桃红。血清钠132mmol/L。最有可能的诊断为
A、等渗性脱水,碱中毒B、高渗性脱水,酸中毒
C、低渗性脱水,碱中毒
D、低渗性脱水,酸中毒
E、等渗性脱水,酸中毒
【答案】E
【解析】【记忆性题】
血清钠水平:患儿血清钠为132mmol/L,提示为等渗性脱水(血钠130mmol/L~150mmol/L)。
酸中毒的典型表现:深大呼吸(Kussmaul呼吸):机体通过呼吸代偿排出CO₂以纠正代谢性酸中毒。口唇樱桃红:常见于酸中毒时外周血管扩张的表现。本题答案为E。
【拓展】

52、患者,男,61岁。患有慢性肾功能衰竭10余年,昨日突发病情变化,24小时尿量为80ml,该患者的排尿状况属于
A、多尿B、夜尿增多
C、无尿
D、少尿
E、正常
【答案】C
【解析】【记忆性题】
该患者24小时内尿量仅为80ml,属于无尿。本题答案为C。
24小时尿量少于100ml或12小时无尿液排出,称为无尿。
【拓展】

53、患者,女,71岁。患2型糖尿病,但未规范治疗,近一周出现尿频、尿急、尿痛,伴腰痛、低热。引发原因是
A、急性肾炎B、肾盂肾炎
C、慢性肾炎
D、肾结石
E、肾结核
【答案】B
【解析】患者有 2 型糖尿病(易并发感染),出现尿频、尿急、尿痛(尿路刺激征),伴腰痛、发热,符合肾盂肾炎的表现。因此,正确答案是 B:肾盂肾炎。
【拓展】

54、支气管扩张患者的痰液是
A、白黏痰B、铁锈色痰
C、粉红色泡沫痰
D、分层痰
E、暗红色胶冻样痰
【答案】D
【解析】【记忆性题】
支气管扩张患者的痰液特点是分层痰,其特点为痰液静置后可分成三层:上层为泡沫、中层为黏液、下层为脓性物和坏死组织。本题选D。

【拓展】

55、患者,男,47岁。肾移植术后第11天,出现发热、食欲减退,移植区胀痛,尿量减少,血肌酐、血尿素氮升高。患者可能出现了
A、超急性排斥反应B、慢性排斥反应
C、急性排斥反应
D、术后感染
E、加速性急性排斥反应
【答案】C
【解析】【记忆性题】
急性排斥反应多发生于术后第 5 天至 6 个月内,患者急性排斥反应的时间范围。
并且其临床表现如发热、移植区胀痛、尿量减少以及血肌酐、血尿素氮升高等也与急性排斥反应的典型表现相符,所以 C 选项正确。
56、患者,男,51岁。胃癌术后,刚返回病房,尚未清醒,四肢冰冷,护士安置好体位后用热水袋为其保暖。护士为患者安置的体位是
A、中凹卧位B、屈膝仰卧位
C、去枕仰卧位
D、头低足高位
E、半坐卧位
【答案】C
【解析】【记忆性题】
对于全麻尚未清醒的患者,正确的体位是去枕仰卧位,以避免口腔分泌物或呕吐物误吸入气道。同时,确保患者头部转向一侧,有利于呼吸道管理。本题选C。
【拓展】

57、患者,女,41岁。自觉阴道口脱出肿物1年。妇科检查见宫颈及部分宫体脱出阴道口外,宫颈肥大,应诊断为
A、子宫Ⅲ度脱垂B、子宫Ⅱ度脱垂(轻度)
C、子宫Ⅱ度脱垂(重度)
D、子宫Ⅰ度脱垂(轻度)
E、子宫Ⅰ度脱垂(重度)
【答案】C
【解析】【记忆性题】
患者宫颈及部分宫体脱出阴道口外,符合子宫脱垂Ⅱ度重型的定义。本题选C
【记忆口诀】
子宫脱垂:
子宫脱垂一二三:
一轻四内一重缘(Ⅰ度轻型距处女膜缘<4cm,重型已达处女膜缘,但未超出该缘),
二轻宫颈出门口(II 度轻型宫颈已脱出阴道口),
二重宫体跟着翻(II度重型宫颈和部分宫体已脱出阴道口),
三度宫颈带宫体,全部掉出阴道端(宫颈及宫体全部脱出阴道口外)。
【拓展】

58、COPD患者的氧疗方法是
A、低流量持续给氧,2~3L/min,每天吸氧时间不少于15小时B、低流量间断给氧,1~3L/min,每天吸氧时间不少于8小时
C、低流量间断给氧,1~2L/min,每天吸氧时间不少于6小时
D、低流量持续给氧,1~2L/min,每天吸氧时间不少于15小时
E、低流量持续给氧,2~3L/min,每天吸氧时间不少于8小时
【答案】D
【解析】【记忆性题】
COPD患者应采取低流量(1-2L/min)持续给氧,每日吸氧时间不少于15小时。本题选D。

【记忆口诀】
慢性阻塞性肺气肿:
慢咳气促活动重(慢性咳嗽、活动后气促,且随病情进展而加重。)
叩诊过清桶状胸(胸部叩诊呈过清音,胸廓前后径增大呈桶状。)
功能检查FEV₁(肺功能检查:FEV₁/FVC<70%,提示气流受限,是诊断COPD的金标准。)
低氧并练呼吸功(给予低流量持续吸氧,并指导进行缩唇-膈式呼吸等呼吸功能锻炼。)
除因对症止咳喘(治疗原则:去除病因(如戒烟)、对症止咳平喘。)
长期氧疗莫放松(伴有慢性呼吸衰竭者需每日>15h长期家庭氧疗,延缓肺动脉高压形成。)
59、大咯血时患者应当
A、咳嗽B、屏气
C、少量流质饮食
D、绝对卧床
E、多交谈
【答案】D
【解析】【记忆性题】
大咯血病人应绝对卧床休息,减少翻动。本题选D
【拓展】

60、患者,男,54岁。3个月前吞咽粗硬食物时有哽噎感,饮水后缓解,近1个月来难咽干硬食物,仅能进食半流质饮食。发病以来消瘦、乏力。若患者术后3小时,面白肢冷,烦躁不安,胸腔闭式引流血性液体500ml,此时应考虑
A、术后感染B、活动性出血
C、癌肿播散
D、吻合口瘘
E、胃肠减压管不通
【答案】B
【解析】【记忆性题】
若术后2~3小时内胸腔闭式引流量为每小时100ml,呈鲜红色并有较多血凝块,病人出现烦躁不安、血压下降、脉搏增快、尿少等血容量不足的表现,应考虑有活动性出血。本题选B。
61、患者,男,36岁。左下肢外伤后因未得到及时、正确的处理而感染破伤风。为该患者更换敷料后,污染敷料的最佳处理方法是
A、高压灭菌后再清洗B、过氧乙酸浸泡后再清洗
C、丢入污物桶后再集中处理
D、在日光下暴晒后再集中处理
E、送焚烧炉焚烧
【答案】E
【解析】【记忆性题】
对于破伤风或气性坏疽等疾病,被病人污染的敷料最佳处理方法是送焚烧炉焚烧。
这是因为这些疾病的致病菌通过直接或间接接触传播风险较高,焚烧处理可以彻底消灭病原体,防止交叉感染。本题选E
【拓展】

62、Ⅱ型糖尿病患者最主要的死亡原因是
A、感染B、糖尿病足
C、肾脏病变
D、神经病变
E、心血管病变
【答案】E
【解析】【记忆性题】
心血管病变是糖尿病最严重而突出的并发症。血管病变所致心、脑、肾等严重并发症是2型糖尿病人的主要死亡原因。
肾脏病变是糖尿病微血管病变之一,是1型糖尿病病人的主要死亡原因。故本题选择E 选项
【拓展】

63、患者,男。不慎被开水烫伤双上肢及躯体前面,皮肤水泡壁薄,疼痛敏感,水泡破裂后皮肤呈红色。该患者烫伤面积是
A、25%B、31%
C、36%
D、13%
E、45%
【答案】B
【解析】患者不慎被开水烫伤双上肢及躯体前面,烫伤面积为:双上肢18%(双手5% + 双前臂6% + 双上臂7%)+13%(躯体前)=31%。本题选B。
【拓展】
烧伤面积

64、患者,女,41岁。因剧烈头痛、喷射性呕吐入院。最能提示蛛网膜下腔出血的表现是
A、共济失调B、一侧肢体偏瘫
C、针尖样瞳孔
D、交叉性瘫痪
E、脑膜刺激征阳性
【答案】E
【解析】【记忆性题】
脑膜刺激征阳性是蛛网膜下腔出血的典型临床表现。本题选E。
【拓展】

65、原发性肾病综合征患儿最常见的并发症及主要死亡原因是
A、生长延迟B、急性肾衰竭
C、高凝状态及血栓形成
D、感染
E、电解质紊乱
【答案】D
【解析】【记忆性题】
原发性肾病最常见的并发症是感染,且严重感染可导致死亡。生长延迟、急性肾衰竭、高凝状态及血栓形成、电解质紊乱虽也是并发症,但并非最常见且最易引起死亡的原因。本题选D。
【拓展】

66、患者,男,65岁。肝癌,肝性脑病前期,意识不清,行为异常,护士遵医嘱给予大量不保留灌肠。该患者不宜选用的灌肠液为
A、生理盐水B、0.1%肥皂水
C、高渗盐水
D、小檗碱(黄连素)溶液
E、1、2、3溶液
【答案】B
【解析】【记忆性题】
肝性脑病治疗原则是减少肠内氮源性毒物的生成与吸收。
用肥皂灌肠会增加氨的吸收,从而加重病情,所以肝性脑病是忌用肥皂水,故B选项错误,答案选B。
★教材更新点★
原【2025年】指导教材为“肝性脑病护理措施:便秘者,可口服或鼻饲50%硫酸镁30~50ml导泻,也可用生理盐水或弱酸溶液洗肠。弱酸溶液洗肠可使肠内的pH保持于5~6”
现【2026年】最新版教材已调整为“肝性脑病护理措施:便秘者,可用生理盐水、弱酸性溶液(如稀醋酸液)或等比例稀释的乳果糖溶液灌肠,亦可口服或鼻饲25%硫酸镁30~60ml导泻。弱酸溶液灌肠可使肠内的pH保持于5~6”
【拓展】

67、患者,男,51岁。毕Ⅱ式胃大部切除术后出现上腹部剧痛,少量频繁呕吐,呕吐物不含胆汁,吐后症状不缓解。触诊时上腹部有压痛性肿块,此患者可能发生了
A、输出袢梗阻B、胃肠吻合口破裂
C、急性完全性输入袢梗阻
D、十二指肠残端破裂
E、慢性不完全性输入袢梗阻
【答案】C
【解析】【记忆性题】
急性完全性输入袢梗阻,属闭袢性肠梗阻。典型症状是:病人突然发生上腹部剧痛、频繁呕吐,量少,不含胆汁,呕吐后症状不缓解。上腹偏右有压痛,甚至扪及包块。本题患者符合临床表现。本题选C
【拓展】

(68~69为共用题干)
患者,男性,36岁。一次体检中发现收缩压在160mmHg,连续监测1周,血压始终搏动在此数值之上。
68、患者血压数值符合的诊断是
A、异常血压B、临界高血压
C、临时高血压
D、高血压
E、偶尔高血压
【答案】D
【解析】高血压定义为,在非药物的状态下,收缩压≥140mmHg,和/或舒张压≥90mmHg。
该患者持续的血压值在160mmHg,符合高血压的诊断标准,即收缩压≥140mmHg。
因此,正确答案是D:高血压。
【拓展】

69、有关测量血压的描述错误的是
A、测量血压前患者休息10分钟B、患者取坐位或卧位
C、测量时使肱动脉与心脏在同一水平
D、袖带松紧度以放进1指为宜
E、充气后以每秒5kPa的速度放气
【答案】E
【解析】【记忆性题】
在测量血压时,正确的放气速度应该是以水银柱下降4mmHg/s为宜,而非每秒5kPa的速度。
因此,选项E表述错误。本题选E
【拓展】

(70~71为共用题干)
患者,女,53岁。乳腺癌晚期,身体极度衰竭,卧床不起,情绪暴躁、常无端发脾气。
70、此时患者的心理反应是
A、否认期B、愤怒期
C、协议期
D、忧郁期
E、接受期
【答案】B
【解析】愤怒期:当否认无法再持续下去时,病人常表现为生气与激怒,产生“为什么是我,这不公平”的心理,往往将愤怒的情绪向医护人员、朋友、家属等接近他的人发泄,或对医院的制度、治疗等方面表示不满,以弥补内心的不平。本题选B
【拓展】

71、护理该患者时,不恰当的护理措施是
A、劝患者不要轻易表达不良情绪B、允许患者表达不良情绪
C、防止患者的过激行为
D、给予精神支持
E、做好与家属的沟通
【答案】A
【解析】对于处于愤怒期的患者,应允许其表达不良情绪,以宣泄内心的不满;同时要防止患者过激行为,给予精神支持,并做好与家属的沟通,让家属理解患者的行为。
而劝患者不要轻易表达不良情绪是不恰当的,会阻碍患者情绪的宣泄。本题选A
【拓展】

(72~73为共用题干)
患者,女,29岁。进行性贫血,反复感染。查体:肝脾淋巴结无肿大。实验室检查:正细胞性贫血,网织红细胞低于正常。
72、该患者的贫血最有可能是
A、铁粒幼细胞贫血B、缺铁性贫血
C、地中海贫血
D、再生障碍性贫血
E、巨幼胞贫血
【答案】D
【解析】该患者贫血特点为进行性,伴反复感染,肝脾淋巴结无肿大,血常规示正细胞性贫血,网织红细胞低于正常。这些临床表现及实验室结果提示患者可能患有再生障碍性贫血,因此,正确答案为D:再生障碍性贫血。
【拓展】

73、若该患者检查结果示血红蛋白40g/L,则其贫血的程度是
A、轻度B、极重度
C、危重度
D、中度
E、重度
【答案】E
【解析】【记忆性题】
重度贫血的定义是血红蛋白浓度在59-30g/L之间。该患者的血红蛋白水平为40g/L,属于重度贫血范畴。
因此,本题选E
【拓展】

(74~75为共用题干)
患者,男,65岁。有慢性便秘多年。近半年来发现站立时阴囊部位出现肿块,呈梨形,平卧时可还纳。体检发现外环扩大,嘱患者咳嗽时指尖有冲击感,平卧回纳肿块后,手指压迫内环处,站立咳嗽,肿块不再出现。
74、该患者可能的诊断为()
A、脐疝B、股疝
C、腹股沟斜疝
D、腹股沟直疝
E、切口疝
【答案】C
【解析】【记忆性题】
腹股沟斜疝表现为腹股沟区肿块,可降入阴囊,呈梨形,平卧可回纳,压迫内环后肿块不再突出。因此选C。
【拓展】

75、针对该患者拟行疝成形术,为避免疾病复发,术前准备中最重要的是()
A、灌肠B、备皮
C、排尿
D、治疗便秘
E、麻醉前用药
【答案】D
【解析】【记忆性题】
患者有慢性便秘,腹内压长期增高是导致疝形成的重要原因。若不治疗便秘,术后腹内压持续增高,易导致疝复发。
灌肠、备皮、排尿、麻醉前用药等虽是术前常规准备,但对避免疝复发不是最重要的。
故本题选择D选项
(76~78为共用备选答案)
A、体重>20%B、20%~29%
C、30%~49%
D、>50%
E、10%~19%
76、小儿肥胖症轻度肥胖
【答案】B【解析】【记忆性题】
轻度肥胖是指儿童的体重超出同性别、同身高/长正常小儿体重均值的20%至29%。本题选B
【记忆口诀】
肥胖程度及体重超过均值比例:
轻二九,中四九,重过半。
解释:
轻二九:直接对应轻度肥胖 20%~29%
中四九:精准匹配中度肥胖 30%~49%
重过半:明确重度肥胖≥50%
【拓展】

77、小儿肥胖症中度肥胖
【答案】C【解析】【记忆性题】
临床上根据患儿体重增长情况,将儿童肥胖分为3度。超过30%~49%者为中度肥胖;故本题选择C选项
【记忆口诀】
肥胖程度及体重超过均值比例:
轻二九,中四九,重过半。
解释:
轻二九:直接对应轻度肥胖 20%~29%
中四九:精准匹配中度肥胖 30%~49%
重过半:明确重度肥胖≥50%
【拓展】

78、小儿肥胖症重度肥胖
【答案】D【解析】【记忆性题】
重度肥胖的标准是体重超出同性别、同身高的正常儿童平均体重的50%以上。本题选D
【记忆口诀】
肥胖程度及体重超过均值比例:
轻二九,中四九,重过半。
解释:
轻二九:直接对应轻度肥胖 20%~29%
中四九:精准匹配中度肥胖 30%~49%
重过半:明确重度肥胖≥50%
【拓展】

(79~80为共用备选答案)
A、呼吸系统监测B、循环系统监测
C、消化系统监测
D、泌尿系统监测
E、神经系统监测
79、血尿素氮用于
【答案】D【解析】【记忆性题】
血尿素氮是反映肾功能的重要指标,用于泌尿系统监测,以评估肾脏的排泄功能等。本题选D
80、血气分析用于
【答案】A【解析】【记忆性题】
血气分析主要用于评估呼吸系统的功能状态,特别是与气体交换有关的参数。本题选A
【拓展】

(81~82为共用备选答案)
A、痉挛型B、混合型
C、共济失调型
D、手足徐动型
E、肌张力低下型
81、小脑受累引起的脑瘫为
【答案】C【解析】【记忆性题】
共济失调型脑瘫主要由小脑受损引起。
这类脑瘫患者表现出步态不稳、快变轮换动作困难、肌张力低下的症状。
因此,本题选C
【拓展】

82、脑瘫最常见的类型是
【答案】A【解析】【记忆性题】
痉挛型脑瘫是最常见的类型,其特点是婴幼儿时期即出现症状,主要病变在锥体束,表现为肌张力增高,下肢尤为明显,抱起时两腿交叉呈剪刀状,足跟悬空、足尖着地,上肢则表现为屈曲内收。故本题选择A选项
【拓展】

(83~87为共用备选答案)
A、判断呼吸性酸碱紊乱的指标B、反映血容量是否充足的指标
C、评估血容量和右心功能的指标
D、评估器官和组织血流情况的指标
E、反映血氧合状态的指标
83、中心静脉压是
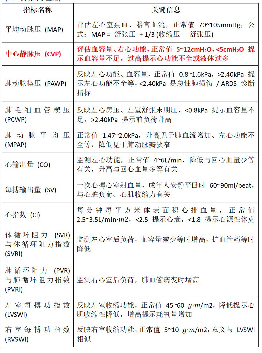
【答案】C【解析】中心静脉压(CVP):评估血容量、右心功能,正常值 5~12cmH2O,<5cmH2O 提示血容量不足,过高提示心功能不全或液体过多。故本题选择C选项。
【拓展】

84、肺动脉楔压是
【答案】B【解析】【记忆性题】
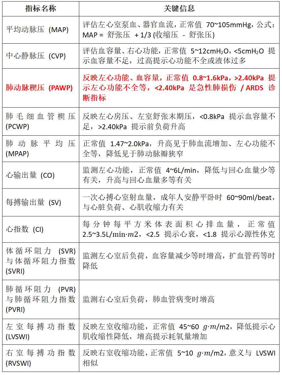
肺动脉楔压(PAWP):能比较准确地反映整个循环情况,有助于判定左心室功能,反映血容量是否充足。
因此,正确答案选B:反映血容量是否充足的指标。
【拓展】

85、平均动脉压是
【答案】D【解析】【记忆性题】
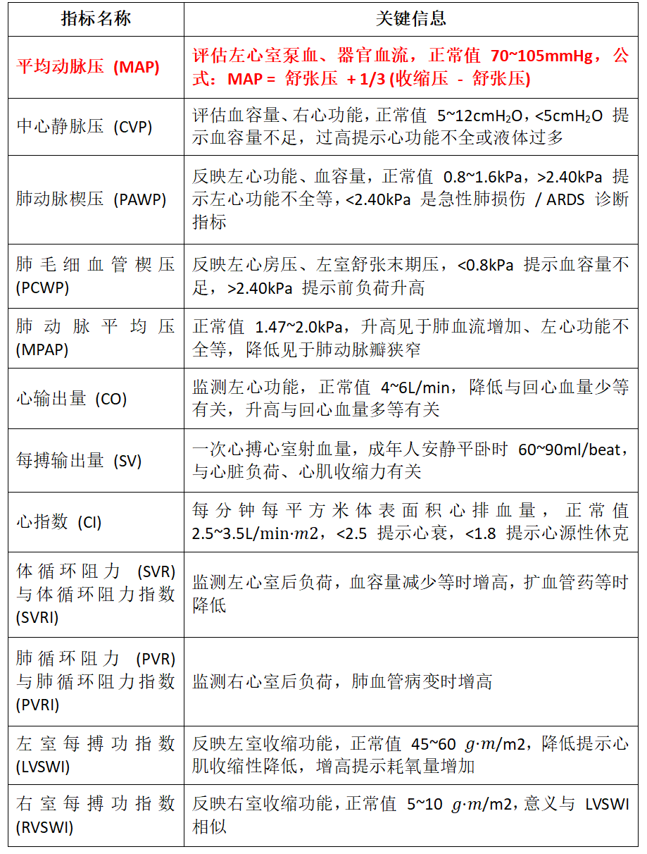
平均动脉压(MAP)指心动周期的平均血压,MAP=舒张压+1/3(收缩压一舒张压),正常值为70~105mmHg。结合其他血流动力学指标,能评估左心室泵血功能、器官和组织血流情况,有助于随时发现血压变化。答案选D。
【拓展】

86、动脉血氧分压是
【答案】E【解析】【记忆性题】
动脉血氧分压(PaO2)指动脉血浆中物理溶解的O2分子所产生的压力,正常值为10.7~13.3kPa(80~100mmHg),能较敏感地反映机体氧合状态,故常以PaO2降低程度作为低氧血症的分级依据。答案选E。
【拓展】

87、动脉血二氧化碳分压是
【答案】A【解析】【记忆性题】
动脉血二氧化碳分压(PaCO2)指动脉血浆中物理溶解的CO2所产生的压力,是衡量肺通气和判断呼吸性酸碱紊乱的重要指标。答案选A。
【拓展】

(88~90为共用备选答案)
A、伤侧胸部叩诊呈鼓音B、伤侧胸部听诊呼吸音消失
C、颈部皮下可触及捻发音
D、呼吸时可闻及吸吮样音
E、气管向患侧偏移
88、损伤性气胸患者共同的体征是
【答案】A【解析】【记忆性题】
无论何种气胸,都是由于外界空气进入伤侧胸腔,使胸腔内压力增大,叩诊均呈鼓音。本题选A
【记忆口诀】
胸部叩诊
清正,气鼓,过清肺,浊实有盐(炎)和瘤
解释:
清音:正常人
鼓音:气胸
过清音:肺气肿、慢性阻塞性肺疾病
浊音或实音:肺炎、胸膜腔积液、肺部肿瘤
89、开放性气胸患者特有的体征是
【答案】D【解析】【记忆性题】
开放性气胸的特征性体征是呼吸时可闻及吸吮样音。形成类似吸吮的声音。是开放性气胸特有的临床表现。本题选D
【拓展】

90、高压性气胸患者独有的体征是
【答案】B【解析】高压性(张力性)气胸的特征性体征是伤侧胸部听诊呼吸音消失。
这是因为气胸导致胸膜腔内压力升高,压迫肺组织,使得该侧肺压缩,影响了气体的正常交换,从而在听诊时无法听到正常的呼吸音。本题选B
【拓展】

(91~94为共用备选答案)
A、胰岛素绝对不足B、突然大量甲状腺素释放入血
C、呼吸中带烂苹果味
D、甲状腺肿大、震颤、有杂音
E、饥饿感,心慌手颤
91、1型糖尿病时患者
【答案】A【解析】【记忆性题】
1 型糖尿病的核心病理机制是胰岛β细胞被破坏,导致胰岛素绝对缺乏,无法满足身体代谢需求,这是该类型糖尿病的本质特征。答案选A。
【拓展】
1、1型和2型糖尿病的区别:

2、糖尿病病人的护理:

92、糖尿病酮症酸中毒时患者
【答案】C【解析】【记忆性题】
糖尿病酮症酸中毒(DKA)是糖尿病严重急性并发症,核心病理是体内酮体(乙酰乙酸、β- 羟丁酸等)大量堆积,其中乙酰乙酸分解会产生丙酮,丙酮具有特殊的烂苹果味,通过呼吸排出,成为 DKA 的典型特征性表现。答案选C。
【拓展】

93、甲状腺危象原因为
【答案】B【解析】【记忆性题】
甲状腺危象是甲状腺功能亢进的严重急性并发症,核心诱因是应激状态(如感染、手术、停药等),导致体内甲状腺素(T3、T4)突然大量释放入血,导致代谢率急剧升高,引发高热、心率过快等严重症状。答案选B。
【拓展】

94、低血糖时患者可出现
【答案】E【解析】【记忆性题】
低血糖时,患者可能出现饥饿感、流汗、焦虑不安、感觉异常、心慌、手颤、面色苍白、心率加快、脉压增宽、腿软、周身乏力等不适反应。这是因为血糖水平下降导致能量供应不足,从而影响神经系统功能。答案选E。
(95~98为共用备选答案)
A、腹腔多次手术后B、饱食后剧烈运动
C、婴幼儿肠梗阻
D、习惯性便秘的老年人
E、蠕虫病
95、肠套叠易发生于
【答案】C【解析】【记忆性题】
急性肠套叠多见于2岁以内的儿童,常为突然发作剧烈的阵发性腹痛,伴有呕吐和果酱样便,腹部可扪及腊肠形、稍有压痛的腹部肿块,它是婴幼儿时期最常见的肠梗阻类型之一。答案选C。
【拓展】

96、肠扭转易发生于
【答案】B【解析】【记忆性题】
小肠扭转多见于青壮年,常在饱食后剧烈运动而发病。答案选B。
【拓展】

97、嵌顿疝易发生于
【答案】D【解析】【记忆性题】
嵌顿疝的关键诱因是腹腔内压力突然增高,导致疝内容物(如肠管)被卡在疝环处无法回纳。
习惯性便秘的老年人,排便时需用力屏气,会反复升高腹腔压力,易致嵌顿疝。答案选D。
【拓展】

98、粘连性肠梗阻易发生于
【答案】A【解析】【记忆性题】
粘连性肠梗阻常在腹腔内手术、炎症、创伤、出血、异物等引起肠粘连的基础上,由于肠功能紊乱、饮食不当、剧烈活动、体位突然改变等因素诱发。答案选A。

