高频考题
1、肝全血中门静脉占比
A、30%~50%B、50%~70%
C、70%~75%
D、60%~80%
E、80%~90%
【答案】C
【解析】【记忆性题】
肝脏血液供应丰富,25%~30%来自肝动脉,70%~75%来自门静脉。答案选C。
2、人体最重要的神经内分泌器官是
A、下丘脑B、腺垂体
C、肾上腺
D、甲状腺
E、胰腺
【答案】A
【解析】【记忆性题】
下丘脑是人体最重要的神经内分泌器官。答案选A。
3、中厚皮片包含的皮肤结构有
A、表皮B、表皮及大部分真皮
C、表皮及真皮
D、表皮真皮及皮下组织
E、表皮真皮及少量皮下组织
【答案】B
【解析】【记忆性题】
中厚皮片包含的皮肤结构主要是表皮及大部分真皮。这类皮片在皮肤移植中应用广泛,具有较高的存活率和良好的愈合效果,且不易收缩和引起明显的色素变化。本题选B。

【拓展】

4、不属于新生儿特殊生理性改变的是:
A、生理性黄疸B、体重下降
C、假月经
D、体温下降
E、乳腺肿大
【答案】D
【解析】【记忆性题】
新生儿特殊生理性改变包括生理性体重下降、生理性黄疸、假月经、乳腺肿大、口腔内改变(马牙、螳螂嘴)。
故排除法可知“体温下降”不是新生儿特殊生理性改变,答案选D。
【拓展】

5、室性期前收缩的心电图表现下列哪项错误
A、异位起搏点在房室交界区B、QRS波前无P波
C、QRS波形态异常
D、T波与主波方向相反
E、有完全性代偿间歇
【答案】A
【解析】【记忆性题】
室性期前收缩的起搏点在心室,而非房室交界区。A选项错误,本题选A。
其他选项分析:
选项 B:QRS 波前无 P 波是室性期前收缩的常见表现。
选项 C:QRS 波形态异常,宽大畸形。
选项 D:T 波与主波方向相反,符合室性期前收缩的特点。
选项 E:有完全性代偿间歇也是室性期前收缩的特征之一。
【拓展】
室性期前收缩(室早)心电图及特点:

6、关于骨盆外测量径线的描述,错误的是
A、髂棘间径为两侧髂前上棘外缘间的距离B、坐骨结节径为两侧坐骨结节外缘的距离
C、骶耻外径为第五腰椎棘突下至耻骨联合上缘中点的距离
D、髂嵴间径为两侧髂嵴外缘间的距离
E、耻骨弓角度由左右两耻骨降支组成
【答案】B
【解析】【记忆性题】
在骨盆外测量中,坐骨结节间径(坐骨结节径)指的是两坐骨结节内侧缘间的距离,而非外缘。B项错误,本题选B。其他选项描述了骨盆外测量中的正确径线。
【拓展】
骨盆平面及径线

7、新生儿生理性特点中,以下错误的是()
A、新生儿体温调节中枢发育不全,体温易随环境的温度改变而波动B、新生儿在胎儿时期从母亲体内获得了多种免疫球蛋白,在六个月以内有免疫力
C、新生儿胃成横位,贲门发育不全,容易溢奶
D、新生儿上颚上的上皮珠和粟粒样颗粒是由上皮组织堆积和粘液分泌组成,不可以用针挑破
E、新生儿呼吸浅快,频率在40次/分
【答案】B
【解析】新生儿从母体获得的免疫球蛋白仅以 IgG 为主(它是唯一能通过胎盘的抗体),像 IgA、IgM 等多种关键免疫球蛋白无法通过胎盘获得,所以新生儿免疫力并非充足,更不能说六个月以内具备良好免疫力。
故B选项错误,答案选B。
【拓展】

8、低钾血症常见的原因不包括
A、长期不能进食B、代谢性酸中毒
C、持续呕吐
D、代谢性碱中毒
E、长期应用胰岛素和葡萄糖静脉滴注
【答案】B
【解析】【记忆性题】
低钾血症常见的原因不包括代谢性酸中毒。本题选B。
低钾血症病因:
①入量不足:因疾病或手术长期不能进食的病人。
②排出过多:严重呕吐、腹泻,持续胃肠减压,长期应用利尿药等。
③体内转移:大量注射葡萄糖溶液,尤其是与胰岛素合用时,可使血清钾降低。
④碱中毒。
9、小儿结核病中最严重的一项是
A、粟粒性肺结核B、纤维空洞肺结核
C、结核性脑膜炎
D、原发性肺结核
E、浸润性肺结核
【答案】C
【解析】【记忆性题】
小儿结核病中最严重的一项是结核性脑膜炎,常为血行播散所致。本题选C。
【记忆口诀】
小儿肺结核类型:
常原有眼界,成人获佳绩。
解释:
常(最常见) 原(原发型肺结核) 眼(最严重) 界(结核性脑膜炎)成(成人)绩(继发性肺结核)
10、孕妇血容量增加最高峰在()
A、妊娠20-24周B、妊娠26-28周
C、妊娠30-32周
D、妊娠32-34周
E、妊娠34-36周
【答案】D
【解析】【记忆性题】
循环血容量于妊娠6周起开始增加,至妊娠32~34周达高峰,增加40%~45%,平均约增加1450ml,维持此水平直至分娩。故本题答案为D。
【拓展】

11、下列关于正常足月新生儿护理内容,正确的是
A、黄疸出现过早、程度重,为病理性黄疸B、母乳喂养者应定时哺乳
C、出生后保留胎脂2天
D、为了防止溢乳,哺乳后将婴儿头抬高仰卧
E、新生儿乳腺肿大应挤出乳汁
【答案】A
【解析】【记忆性题】
足月儿黄疸出现早(出生24小时内)、程度重,为病理性黄疸。本题选A。
【拓展】
病理性黄疸的特点:
(1)黄疸出现过早(出生后24小时内)。
(2)黄疸程度重:血清胆红素迅速增高,血清胆红>205.2∼256.5μmol/L(12∼15.0mg/d)。
(3)黄疸进展快:每日上升超过85μmol/L(5mg/dl)。
(4)黄疸持续时间过长或黄疸退而复现:足月儿>2周,早产儿>4周。
(5)血清结合胆红素>34umol/L(2mg/dl)。
12、不稳定性骨折包括
A、青枝骨折B、螺旋形骨折
C、横形骨折
D、嵌插骨折
E、裂缝骨折
【答案】B
【解析】【记忆性题】
不稳定性骨折:骨折端易移位或复位后易再移位的骨折,如斜形骨折、螺旋形骨折、粉碎性骨折等。因此,本题答案选B。
【拓展】
骨折的分类

13、各型休克早期的共同病理生理改变是
A、出血倾向B、血压下降
C、心力衰竭
D、肾衰竭
E、有效循环血量急剧下降
【答案】E
【解析】有效循环血量急剧下降是各型休克早期的共同病理生理改变,本题选 E。
而各类休克的共同病理生理基础,本质是有效循环血量锐减引发的组织灌注不足,以及由此导致的微循环紊乱、代谢异常和内脏器官继发性损害等。
14、我国肝硬化最常见的病因是
A、酒精中毒B、乙型肝炎
C、胆汁淤积
D、化学毒物或药物
E、循环障碍
【答案】B
【解析】【记忆性题】
在我国以乙型肝炎病毒性肝炎引起肝硬化为主要原因。本题选B。
15、产后子宫复位至平脐水平的时间为
A、产后24小时内B、产后2天内
C、产后3天内
D、产后5天内
E、产后1周内
【答案】A
【解析】【记忆性题】
产褥期子宫复旧:胎盘娩出后子宫圆而硬,宫底在脐下一指,产后第1日略上升至平脐,以后每日下降1~2cm,至产后第10日降入骨盆腔内。本题选A。
【记忆口诀】
产后子宫修复的时间:
产后一日底平脐(产后1天子宫底平脐,以后每日下降1~2cm);
十日将至骨盆里(产后10天子宫降到骨盆里,在腹部摸不到子宫底);
宫颈修复需4周(产后4周宫颈完全恢复未孕大小);
内膜修复6周毕(产后6周子宫恢复到未孕前)。
16、肺癌中恶性程度最高的一种是
A、中央型肺癌B、腺癌
C、大细胞癌
D、小细胞癌
E、鳞癌
【答案】D
【解析】【记忆性题】
恶性程度最高的肺癌类型是小细胞癌。答案选D。
17、单纯性甲状腺肿的病因和病理说法错误的是
A、环境缺碘是主要原因B、甲状腺素需要量增高
C、甲状腺素合成和分泌的障碍
D、饮食中缺碘
E、青春期不会出现单纯性甲状腺肿
【答案】E
【解析】由于对甲状腺素的需要量增高,可发生轻度弥漫性甲状腺肿,叫作生理性甲状腺肿,见于青春期、妊娠期或绝经期的妇女等。因此“青春期不会出现” 的说法错误,答案选E。
18、腹痛发生的三种基本机制是
A、内脏神经痛、反射性腹痛和牵涉痛B、急性腹痛、慢性腹痛和牵涉痛
C、内脏神经痛、躯体性腹痛和牵涉痛
D、腹腔内、腹腔外和全身性疾病
E、反射性腹痛、躯体性腹痛和牵涉痛
【答案】C
【解析】【记忆性题】
腹痛的三种基本机制是内脏神经痛、躯体性腹痛和牵涉痛。答案为 C。
内脏神经痛多定位模糊,躯体性腹痛定位精准且按压痛明显,牵涉痛是内脏病变引发的体表对应区域疼痛,三者涵盖腹痛发生的核心类型,其余选项均不符合该基础分类逻辑。
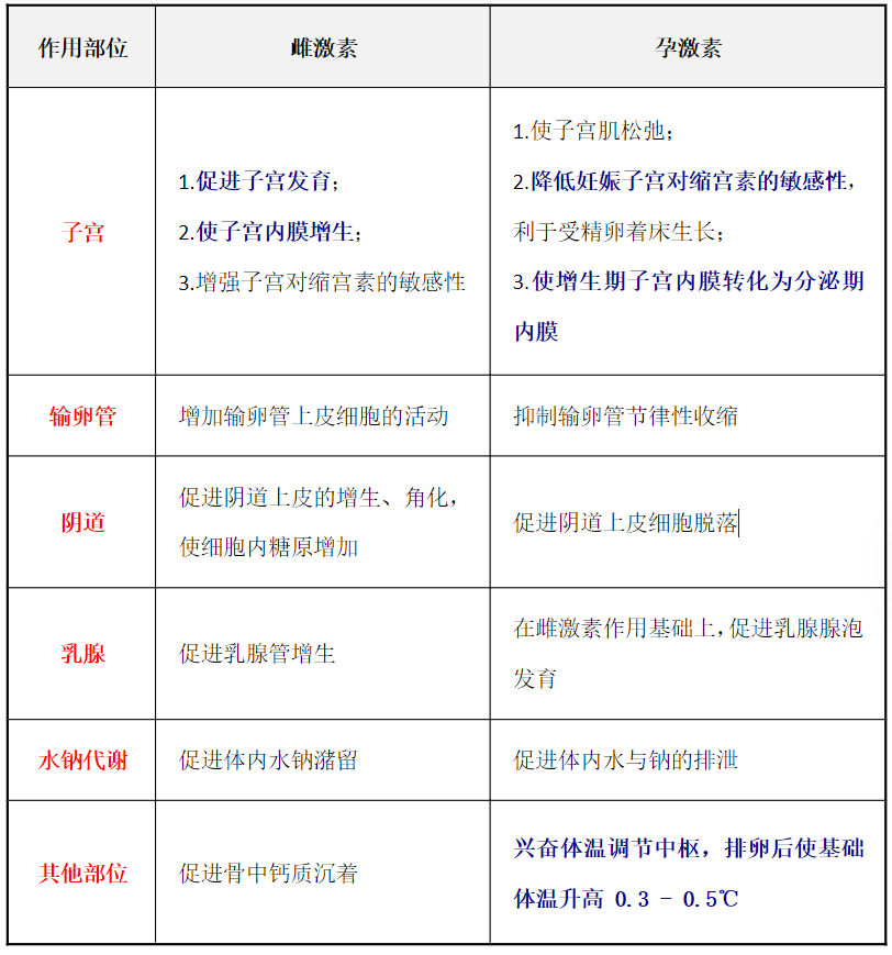
19、使子宫内膜出现增生期变化的激素是
A、绒毛膜促性腺激素B、雌激素
C、催乳素
D、孕激素
E、雄激素
【答案】B
【解析】【记忆性题】
雌激素作用于子宫内膜,促进其增生,为受精卵提供适宜的生长环境。本题选 B。
其他选项中,孕激素负责子宫内膜向分泌期转化,其余激素均不具备主导子宫内膜增生的作用
【拓展】

20、肾脏的结核感染主要来自于
A、肺结核B、肠结核
C、骨结核
D、脑结核
E、淋巴结核
【答案】A
【解析】【记忆性题】
肾脏结核多为继发性感染,结核分枝杆菌的主要传染源是肺结核。故答案选 A
肺结核病灶中的结核杆菌可侵入血液循环,随血行播散至全身各处。由于肾脏是血流量丰富的器官,结核杆菌易随血流抵达肾小球血管丛,进而在肾皮质形成早期微结核病灶。而肠结核、骨结核等虽也可能作为感染源通过血行传播,但发生率远低于肺结核,脑结核、淋巴结核则极少成为肾脏结核的主要感染来源。
21、预产期的推算方法是末次月经月份减3或加9
A、日期加7,如为阴历日期加15B、日期加15,如为阴历日期加7
C、日期加10,如为阴历日期加3
D、日期加9,如为阴历日期加3
E、日期加3,如为阴历日期加9
【答案】A
【解析】【记忆性题】
预产期推算:了解末次月经(LMP)的日期以推算预产期(EDC)。计算方法为:末次月经第1天起,月份减3或加9,日期加7;如为阴历,月份仍减3或加9,但日期加15。本题选A。
【记忆口诀】
预产期推算:
月-3或+9,日+7,尽9[敬酒]。
解释:
月-3或+9(月份-3若为负数则+9)。
日+7(日期+7)。
尽9[敬酒](若遇2月,用年份除以4,能除尽本年2月有29天,除不尽本年2月为28天)
22、不属于ICU基本治疗设备的是
A、呼吸机B、输液泵
C、有创测血压装置
D、简易生化仪
E、心电图机
【答案】D
【解析】【记忆性题】
简易生化仪不属于ICU的基本治疗设备范畴。本题选D。
简易生化仪为实验室检验设备,用于快速检测血液生化指标(电解质、血糖等),属于辅助诊断工具,非基础治疗设备。
【拓展】
ICU必备的监测治疗设备包括:
多功能监测仪、心排血量测定仪、有创动、静脉测压装置、脉搏血氧饱和度仪、呼气末CO2测定仪、血气分析仪、呼吸机、氧治疗用具、心电图机、除颤器、输液泵、注射泵及各种急救用具等。
23、新婚夫妇欲婚后1年要孩子,最适当的避孕方法是
A、复方短效口服避孕药B、避孕针
C、放置宫内节育器
D、皮下埋植NorplantⅡ
E、阴茎套
【答案】E
【解析】新婚夫妇计划婚后 1 年要孩子,首选阴茎套避孕。本题选E。
阴茎套是物理避孕方式,无药物成分,不影响内分泌和后续生育,停止使用后可立即备孕,且操作简便、安全性高。
24、短暂性脑缺血发作的主要病因是
A、动脉硬化B、结节性动脉炎
C、先天性血管畸形
D、风湿性心脏瓣膜病
E、持续性心房颤动
【答案】A
【解析】【记忆性题】
短暂性脑缺血发作(TIA)的主要病因是动脉粥样硬化。本题选A。
动脉粥样硬化会导致脑部血管管腔狭窄、血流减慢,易引发短暂性血流中断或微血栓形成,进而造成脑组织短暂供血不足。

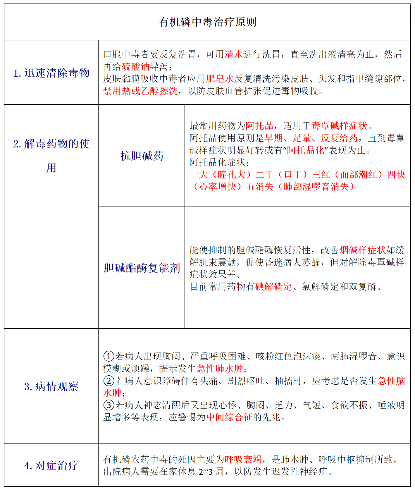
25、有机磷农药中毒的机制是
A、体温调节异常B、血氧运输障碍
C、激活胆碱酯酶
D、抑制胆碱酯酶
E、抑制丙酮酸氧化酶系统
【答案】D
【解析】【记忆性题】
有机磷农药中毒的主要机制是胆碱酯酶活性受抑制:
有机磷农药毒性作用是与体内胆碱酯酶迅速结合,形成磷酸化胆碱酯酶而失去酶活性,丧失分解乙酰胆碱的能力,导致乙酰胆碱在体内大量蓄积,引起胆碱能神经先兴奋后抑制,从而产生一系列临床中毒症状。
答案选D。
【拓展】
有机磷中毒治疗原则:

26、小儿前囟饱满常提示
A、佝偻病B、甲状腺功能亢进
C、先天性甲状腺功能减退症
D、颅内压增高
E、营养不良
【答案】D
【解析】【记忆性题】
小儿前囟饱满提示颅内压增高,见于脑积水、脑肿瘤、脑出血、脑炎、脑膜炎等疾病。本题选D。
【拓展】

27、卵子从卵巢排出后,正常受精的部位在
A、输卵管峡部B、输卵管壶腹部与峡部的连接处
C、输卵管伞部
D、输卵管间质部
E、子宫腔
【答案】B
【解析】【记忆性题】
输卵管壶腹部,管腔较宽大,为正常情况下受精部位,本题选B。
【拓展】

28、关于一氧化碳中毒机制的描述,正确的是
A、COHb的解离较氧合血红蛋白的解离速度快3600倍B、氧合血红蛋白的解离较COHb的解离速度快240倍
C、O2与血红蛋白亲和力比CO与血红蛋白亲和力大3600倍
D、CO与血红蛋白亲和力比O2与血红蛋白亲和力大240倍
E、O2与血红蛋白亲和力比CO与血红蛋白亲和力大240倍
【答案】D
【解析】【记忆性题】
一氧化碳经呼吸道进入血液,与红细胞内血红蛋白结合形成稳定的碳氧血红蛋白(COHb),由于 CO 与血红蛋白的亲和力比氧与血红蛋白的亲和力大 240 倍, 而碳氧血红蛋白的解离速度是氧合血红蛋白的解离速度的 1/3600,故易造成碳氧血红蛋白在体内的蓄积。本题选D。
补充说明:一氧化碳与血红蛋白的结合能力远强于氧气,二者亲和力是氧气的240 倍,且结合后极难解离,导致血红蛋白无法携带氧气,造成全身组织缺氧。
【拓展】
一氧化碳中毒:

29、直肠肛管周围脓肿最常见的病因是
A、肛腺感染B、肛周皮肤感染
C、肛管直肠损伤
D、痔
E、直肠息肉
【答案】A
【解析】【记忆性题】
直肠肛管周围脓肿多数由肛腺感染引起,答案选A。
【拓展】

30、原发性肝癌发生早期转移最常见的部位是
A、脑B、肝内
C、肾
D、胆囊
E、腹腔种植
【答案】B
【解析】【记忆性题】
肝内转移发生时间早,是原发性肝癌早期最典型的转移方式。答案选B。
【拓展】

31、不参与支气管哮喘发生过程的细胞是
A、肥大细胞B、嗜酸性粒细胞
C、红细胞
D、中性粒细胞
E、巨噬细胞
【答案】C
【解析】红细胞的主要功能是运输氧气和二氧化碳,与哮喘的炎症发病机制无关,不参与其发生过程。本题选C。
支气管哮喘的发病核心是气道慢性炎症,A 肥大细胞、B 嗜酸性粒细胞、D 中性粒细胞、E 巨噬细胞均是参与该炎症反应的关键细胞,它们释放的炎症介质会导致支气管痉挛、黏膜水肿等症状。
32、慢性呼吸衰竭常见的病因包括
A、硅沉着病B、脑炎
C、肺扩张
D、喉水肿
E、以上都对
【答案】E
【解析】引起慢性呼吸衰竭最常见的病因包括气道阻塞性病变(如喉水肿)、肺组织病变及肺血管病变(如硅沉着病)、胸廓病变(肺扩张)、神经肌肉疾病(脑炎)等。因此所有选项均正确。本题选E。
【拓展】

33、慢性胃炎的主要病因是
A、十二指肠液反流B、非甾体抗炎药
C、胃酸和胃蛋白酶
D、幽门螺杆菌感染
E、胃动力异常
【答案】D
【解析】【记忆性题】
幽门螺杆菌被认为是慢性胃炎的关键致病因素。本题选D。
【拓展】
慢性胃炎病因及发病机制:

34、嵌顿性疝与绞窄性疝的主要区别在于
A、疝环大小B、疝内容物能否还纳
C、疝内容物数量
D、有无肠梗阻
E、疝内容物有无缺血坏死
【答案】E
【解析】【记忆性题】
嵌顿性疝与绞窄性疝的关键区别在于疝内容物是否出现缺血坏死。本题选E。
【拓展】

35、成人窦性频率超过多少为窦性心动过速
A、120次/minB、100次/min
C、80次/min
D、160次/min
E、180次/min
【答案】B
【解析】【记忆性题】
正常成人窦性心律的频率为 60 - 100 次 /min。当频率超过100 次 /min时,即为窦性心动过速。本题选 B。

【拓展】
异常脉搏类型:

36、原发性癫痫的病因是
A、先天性脑发育异常B、颅脑外伤
C、全身疾病
D、颅脑肿瘤
E、遗传因素
【答案】E
【解析】【记忆性题】
原发性癫痫病因不明,可能由基因突变和某些先天因素所致,与遗传因素密切相关。本题选E。
【拓展】
癫痫病因:

37、器官移植亲属活体供者选择范围
A、配偶B、朋友
C、姐夫
D、直系亲属
E、公婆
【答案】D
【解析】【记忆性题】
活体器官移植分为活体亲属和活体非亲属。活体亲属需有血缘关系,如双亲、子女(直系亲属)、兄弟姊妹等。本题选D。
【拓展】

38、最常见的右向左分流型先天性心脏病是
A、房间隔缺损B、室间隔缺损
C、动脉导管未闭
D、法洛四联症
E、主动脉狭窄
【答案】D
【解析】【记忆性题】
先天性心脏病最常见的右向左分流是法洛四联症,大动脉错位等。本题选D。
【拓展】
先天性心脏病分类:

39、不易引起脑脊液外漏的颅骨骨折部位是
A、乳突气管处骨折B、蝶窦骨折
C、颅盖骨骨折
D、筛窦骨折
E、额窦骨折
【答案】C
【解析】【记忆性题】
不易引起脑脊液外漏的骨折为颅盖骨骨折。本题选C。
颅盖骨主要由额骨、顶骨、枕骨等构成,下方无直接相通的含气腔隙,骨折较少损伤硬脑膜,因此不易引发脑脊液外漏。
【拓展】
颅盖骨及颅底:

40、不能用于肠外营养的是
A、脂肪乳剂B、葡萄糖
C、氨基酸
D、维生素
E、大分子聚合物
【答案】E
【解析】大分子聚合物不能用于肠外营养。本题选E。
肠外营养的营养素:葡萄糖,脂肪乳剂,氨基酸,维生素和矿物质。
【拓展】
肠内、肠外营养鉴别:

41、我国肝癌最主要的致病因素是
A、遗传因素B、饮水污染
C、黄曲霉素
D、肝炎病毒
E、酒精中毒
【答案】D
【解析】【记忆性题】
乙型肝炎病毒感染是我国肝癌病人的主要病因。本题选D
【拓展】
原发性肝癌:

42、急性上呼吸道感染常见的病毒感染不包括
A、鼻病毒B、副流感病毒
C、柯萨奇病毒
D、腺病毒
E、肺炎球菌
【答案】E
【解析】引起急性上呼吸道感染的常见病毒有鼻病毒、流感病毒、副流感病毒、呼吸道合胞病毒、腺病毒、柯萨奇病毒、麻疹病毒等。肺炎球菌属于细菌,并非病毒,因此不属于常见的病毒感染。本题选E。
【拓展】
急性上呼吸道感染约有70%~80%由病毒引起。常见病毒有鼻病毒、流感病毒、副流感病毒、呼吸道合胞病毒、腺病毒、柯萨奇病毒、麻疹病毒等。
细菌感染可直接或继发于病毒感染之后发生,以溶血性链球菌多见,其次为流感嗜血杆菌、肺炎球菌、葡萄球菌等,偶见革兰氏阴性杆菌。
43、试管婴儿是指
A、人工授精(AI)B、体外受精与胚胎移植(IVF-ET)
C、配子输卵管内移植(GIFT)
D、配子宫腔内移植(GIUT)
E、配子经阴道输卵管内移植(ITV-GFT)
【答案】B
【解析】【记忆性题】
试管婴儿是指体外受精与胚胎移植(IVF-ET)。本题选B。

44、长期无保护地接触X线可引起
A、表皮灼伤B、骨脱钙
C、骨髓抑制
D、营养不良
E、肺结核
【答案】C
【解析】【记忆性题】
长期无保护地接触X线可引起骨髓抑制。本题选C。

45、患者,女,45岁。教师。长时间授课后出现下肢酸胀、沉重5年。入院诊断为下肢静脉曲张。导致该患者患病的最主要原因是
A、长期站立工作B、深静脉血栓形成
C、先天性静脉壁薄弱
D、瓣膜发育不良
E、动脉粥样硬化
【答案】A
【解析】患者为教师,长时间站立时,重力作用使下肢静脉血液回流阻力增加,静脉瓣膜持续承受高压,引发静脉曲张,是该职业人群最主要的致病因素。本题选A。
【拓展】

46、妊娠合并心脏病患者最易发生心力衰竭的时期是
A、妊娠32~34周、分娩期及产褥期B、妊娠28~36周
C、妊娠28周及分娩期
D、妊娠28~30周、分娩期及产褥期
E、分娩期及产褥期
【答案】A
【解析】【记忆性题】
妊娠32~34周、分娩期及产褥期最初3日内,是妊娠合并心脏病患者最易发生心力衰竭的时期。本题选A。
【拓展】

47、3个月至3岁小儿化脓性脑膜炎常见的致病菌是
A、克雷伯杆菌B、流感嗜血杆菌
C、铜绿假单胞菌
D、变形杆菌
E、幽门螺杆菌
【答案】B
【解析】【记忆性题】
流感嗜血杆菌在3个月至3岁的小儿中较为常见。本题选B。
化脓性脑膜炎常见致病菌包括脑膜炎奈瑟菌、流感嗜血杆菌、大肠埃希菌、肺炎链球菌、葡萄球菌等。
48、患者,男,29岁,上腹痛、发热、恶心4小时后,出现右下腹痛。查体:右下腹固定性压痛,无腹肌紧张及反跳痛。应考虑哪种病理类型的阑尾炎
A、单纯性B、化脓性
C、坏疽性
D、阑尾穿孔
E、阑尾周围脓肿
【答案】A
【解析】患者右下腹固定性压痛,无腹肌紧张及反跳痛的表现,符合急性单纯性阑尾炎的特点。本题选A。
急性单纯性阑尾炎:病变多局限于黏膜和黏膜下层,属于轻型阑尾炎或病变早期。仅有轻度上腹部或脐部隐痛。
【拓展】
1.阑尾体表标志:

2.急性阑尾炎病因及病理分型:

49、患者,男,66岁。因刺激性咳嗽2个月,诊断为左侧原发性支气管肺癌,为求手术治疗入院,查体:肥胖体形,血压156/101mmHg,既往有糖尿病史5年,有吸烟史40年。护士评估时,发现下面哪个因素与患者患肺癌最有关系
A、体重过重B、母亲有高血压
C、吸烟40年
D、发现糖尿病5年
E、退休前是司机
【答案】C
【解析】【记忆性题】
长期吸烟是肺癌首要的危险因素,故与张先生患肺癌最有关系的是吸烟史40年。答案选C。
【拓展】

50、患者,女,27岁。为哺乳期妇女,近2个月来头晕、乏力、食欲下降,易激动。查体:贫血貌,血象、骨髓象提示为缺铁性贫血,导致该患者贫血的主要原因是什么
A、自身免疫因素造成B、铁需要量增加而摄入不足
C、铁损失过多
D、铁吸收障碍
E、红细胞破坏增加
【答案】B
【解析】患者哺乳期,此时患者铁需要量显著增加(泌乳+月经恢复),若饮食摄入未同步增加,易出现摄入性缺铁性贫血。本题选B。
【拓展】
缺铁性贫血常见病因及发病机制:

51、患者,女,28岁。乏力、心悸,两颧部发红,口唇发绀。查体:第一心音增强,心尖部可闻及舒张期隆隆样杂音。其杂音产生的原因是
A、二尖瓣狭窄B、二尖瓣关闭不全
C、主动脉瓣狭窄
D、肺动脉瓣狭窄
E、主动脉瓣关闭不全
【答案】A
【解析】患者两颧部发红,口唇发绀(二尖瓣面容),且心尖部可闻及舒张期隆隆样杂音,第一心音增强,符合二尖瓣狭窄的典型表现。本题选A。

【记忆口诀】
心脏杂音听诊:
二三不闭像吹风(二尖瓣、三尖瓣关闭不全像吹风样杂音)
二三狭窄响隆隆(二尖瓣、三尖瓣狭窄隆隆样杂音)
主脉不闭在叹气(主动脉瓣关闭不全像叹气样杂音)
动脉导管像机器(动脉导管未闭像机器样杂音)
52、患者,女,41岁。因关节肿痛伴僵硬多年,诊断为类风湿关节炎。其发病的主要因素是
A、环境因素B、感染因素
C、遗传因素
D、化学物理因素
E、自身免疫因素
【答案】E
【解析】【记忆性题】
类风湿关节炎的发病主要与自身免疫因素有关。本题选E。
在某些病原体感染和外界诱因的作用下,人体的免疫系统对自身的滑膜和淋巴细胞产生异常反应,产生类风湿因子(RF)。
53、女性进入青春期的重要标志为
A、乳房丰满B、阴毛、腋毛生长
C、月经初潮
D、皮下脂肪增多
E、声调变高
【答案】C
【解析】【记忆性题】
女性进入青春期的重要标志为月经初潮。本题选C。
【拓展】

54、患儿,男,1.5岁。发热、流涕3天。今日外耳道流出少量脓性分泌物,考虑为中耳炎。易并发中耳炎的主要原因是
A、咽鼓管细、长、平B、咽鼓管短、宽、直
C、IgG含量不足
D、补体含量不足
E、局部黏膜屏障薄弱
【答案】B
【解析】【记忆性题】
小儿咽鼓管较宽、短、直,呈水平位,故鼻咽炎易侵及中耳而致中耳炎。
本题选 B。
【拓展】
小儿呼吸道解剖特点:

55、5岁儿童体液占体重的百分比为
A、70%B、65%
C、60%
D、55%
E、50%
【答案】B
【解析】【记忆性题】
年龄越小,体液总量占体重的百分比愈高,新生儿体液占体重的78%,婴儿占70%,2~14岁占65%,成人占55%~60%。该儿童为5岁,因此本题选B。

(56~57为共用备选答案)
A、发生于妊娠12周以前B、发生于妊娠42周及以后
C、发生于妊娠12周至不足28周
D、胎盘附着于子宫下段
E、发生于妊娠28周末至37周
56、早期流产是指
【答案】A【解析】【记忆性题】
早期流产指的是在妊娠12周之前发生的流产。本题选A。
【拓展】

57、晚期流产是指
【答案】C【解析】【记忆性题】
晚期流产是指发生在妊娠12周至不足28周的流产情况。本题选C。
【拓展】

(58~60为共用备选答案)
A、丙泊酚B、吗啡
C、异丙嗪
D、阿托品
E、维库溴铵
58、具有抑制唾液腺、呼吸道腺体分泌作用的药物是
【答案】D【解析】【记忆性题】
抗胆碱能药主要作用为抑制涎腺、呼吸道腺体分泌,利于保持呼吸道通畅。如阿托品、东莨菪碱麻醉前皮下或肌内注射。答案选D。
59、能起到镇痛、增强麻醉效果,并减少麻醉药量的药物是
【答案】B【解析】【记忆性题】
吗啡是阿片类强效镇痛药,在麻醉中使用可以起到镇痛作用,同时还能增强麻醉效果,减少麻醉药的用量。答案选B。
60、能阻止组胺释放的药物是
【答案】C【解析】【记忆性题】
异丙嗪为抗组胺药,能竞争性阻断组胺 H1 受体,从而阻止组胺释放,起到抗过敏等作用。因此,本题正确答案为C。
(61~62为共用备选答案)
A、呼吸性酸中毒B、呼吸性碱中毒
C、代谢性酸中毒
D、代谢性碱中毒
E、代谢性低氯性碱中毒
61、糖尿病酮症酸中毒会导致
【答案】C【解析】【记忆性题】
糖尿病酮症酸中毒时,脂肪分解加速,产生大量酮体,酮体是酸性物质,导致血液中酸性物质增多,碳酸氢根离子等缓冲物质被消耗,从而引起代谢性酸中毒。故本题选择C选项。
【拓展】
代谢性酸中毒的病因:

62、慢性阻塞性肺疾病会导致
【答案】A【解析】慢性阻塞性肺疾病会导致呼吸性酸中毒,病情进展也可能合并代谢性碱中毒等。
慢性阻塞性肺疾病患者由于气道阻塞,通气功能障碍,二氧化碳排出受阻,在体内潴留,使血液中碳酸浓度升高,引起呼吸性酸中毒。因此选A。
【拓展】
呼吸性酸中毒及呼吸性碱中毒:

(63~64为共用备选答案)
A、尿道球部B、尿道阴茎部
C、尿道膜部
D、尿道前列腺部
E、阴茎悬垂部
63、骨盆骨折所致的尿道损伤多发生于
【答案】C【解析】【记忆性题】
骨盆骨折可引起膜部尿道撕裂或撕断。故选C。
【记忆口诀】
尿道损伤:
前骑球,后骨膜。
解释:
前(前尿道损伤)
骑(骑跨伤)
球(尿道球部)
后(后尿道损伤)
骨(骨盆骨折)
膜(尿道膜部)
64、骑跨伤所致的尿道损伤多发生于
【答案】A【解析】【记忆性题】
会阴部骑跨伤,可引起尿道球部损伤。故选A。
【记忆口诀】
尿道损伤:
前骑球,后骨膜。
解释:
前(前尿道损伤)
骑(骑跨伤)
球(尿道球部)
后(后尿道损伤)
骨(骨盆骨折)
膜(尿道膜部)
(65~67为共用备选答案)
A、伤及生发层及真皮浅层B、伤及真皮层
C、3-7天可愈合,不留瘢痕
D、3-4周可愈合,不留瘢痕
E、疼痛消失
65、Ⅰ度烧伤的特征是:
【答案】C【解析】Ⅰ度烧伤仅损伤表皮浅层,生发层完好,3-7天内可自行愈合,且不留瘢痕。本题选C。【记忆口诀】
烧伤深度:一角二真三组织 。
一角(一度烧伤损伤到角质层/表皮浅层)二真(二度烧伤累及真皮层(浅二度伤及真皮浅层,深二度伤及真皮深层 ))三组织(三度烧伤损伤达到皮下组织,甚至肌肉、骨骼等)
【拓展】
烧伤分度:

66、浅Ⅱ度烧伤特征是:
【答案】A【解析】浅Ⅱ度烧伤的病理特点是损伤深度达到表皮的生发层和真皮浅层,局部出现水疱,基底潮红,疼痛明显,水肿显著。本题选A。
【记忆口诀】
烧伤深度:一角二真三组织 。
一角(一度烧伤损伤到角质层/表皮浅层)二真(二度烧伤累及真皮层(浅二度伤及真皮浅层,深二度伤及真皮深层 ))三组织(三度烧伤损伤达到皮下组织,甚至肌肉、骨骼等)
【拓展】
烧伤分度:

67、III度烧伤特征是:
【答案】E【解析】Ⅲ 度烧伤伤及皮肤全层,甚至达到皮下、肌肉或骨骼。由于皮肤神经末梢被破坏,因此疼痛消失,本题选E。
【记忆口诀】
烧伤分度及特征表现:
Ⅰ度红斑无水泡(仅表皮受损,局部发红、干燥,无水疱形成。)
浅Ⅱ水泡剧痛显(伤及真皮浅层,水疱大而饱满,基底潮红,疼痛剧烈敏感。)
深Ⅱ水泡痛迟钝(伤及真皮深层,水疱较小或扁薄,基底红白相间,痛觉减退、反应迟钝。)
Ⅲ度焦痂无痛感(全层皮肤坏死,呈焦痂状,干燥坚韧,痛觉消失,拔毛试验阴性。)
【拓展】
烧伤程度:

(68~70为共用备选答案)
A、会翻身B、会独坐
C、会爬行
D、会独立行走
E、会上下台阶
68、正常6个月婴儿运动发育应达到的标准是
【答案】B【解析】【记忆性题】
正常婴儿6个月时能双手向前撑住独坐。本题选B。
【记忆口诀】
大运动发育:
二抬(2个月:能抬头 )
四翻( 4个月:能翻身 )
六会坐( 6个月:能独坐 )
七滚八爬( 7~8个月:能爬行 )
周会走( 10~14个月:能扶站或独走)
69、正常1周岁小儿运动发育应达到的标准是
【答案】D【解析】【记忆性题】
1岁小儿会独立行走。答案选D。
【记忆口诀】
大运动发育:
二抬(2个月:能抬头 )
四翻( 4个月:能翻身 )
六会坐( 6个月:能独坐 )
七滚八爬( 7~8个月:能爬行 )
周会走( 10~14个月:能扶站或独走)
70、正常4个月婴儿运动发育应达到的标准是
【答案】A【解析】【记忆性题】
正常婴儿4~5个月可较有意识地以身体为一体从侧卧位到仰卧位。正确答案是A。
【记忆口诀】
大运动发育:
二抬(2个月:能抬头 )
四翻( 4个月:能翻身 )
六会坐( 6个月:能独坐 )
七滚八爬( 7~8个月:能爬行 )
周会走( 10~14个月:能扶站或独走)
(71~72为共用备选答案)
A、挤压伤B、休克
C、肾小球肾炎
D、双肾结石
E、头皮撕脱伤
71、引起急性肾衰竭的肾性因素是
【答案】C【解析】【记忆性题】
肾小球肾炎是肾性急性肾衰竭的常见原因,直接损害肾小球功能。本题选C。
其余选项分析:
A(挤压伤)、B(休克):导致肾前性肾衰(有效循环血量不足),若持续可继发急性肾小管坏死(属肾性),但其原因为肾前性;
D(双肾结石):引起尿路梗阻,属肾后性因素;
E(头皮撕脱伤):大量失血可致休克,属肾前性原因。
【拓展】
1、急性肾损伤病因:

2、急性肾损伤:

72、引起急性肾衰竭的肾后性因素是
【答案】D【解析】【记忆性题】
肾后性急性肾衰竭由急性尿路梗阻引起,双肾结石可导致尿路梗阻,属于肾后性因素。故本题选择D选项。
【拓展】
1.急性肾损伤病因:

2.急性肾损伤:

(73~75为共用备选答案)
A、肝外门静脉血栓形成B、肝炎后肝硬化
C、血吸虫病
D、布加综合征
E、肝脓肿
73、肝前型门静脉高压症的病因是
【答案】A【解析】【记忆性题】
肝前型门静脉高压症的病因有肝外门静脉血栓形成、先天性畸形、肝门区肿瘤压迫等。答案选A。
【拓展】

74、肝后型门静脉高压症的病因之一为
【答案】D【解析】【记忆性题】
肝后型门静脉高压症的原因有布加综合征、缩窄性心包炎等。答案选D。
★教材更新点★
原【2025年】指导教材为“肝后型门静脉高压症的原因有巴德-吉亚利(Budd-Chiari)综合征、缩窄性心包炎等”。
现【2026年】最新版教材已调整为“肝后型门静脉高压症的原因有布-加综合征、缩窄性心包炎等”。
【拓展】

75、肝内窦前型门静脉高压症的病因是
【答案】C【解析】【记忆性题】
肝内窦前型门静脉高压症病因是血吸虫病。答案选C。
【拓展】

(76~77为共用备选答案)
A、健侧肺受压B、小肺泡破裂
C、伤侧肺萎缩
D、纵隔扑动
E、胸腔内压力高于大气压
76、开放性气胸的特殊病理变化是
【答案】D【解析】【记忆性题】
开放性气胸的关键是胸壁伤口与外界持续相通,胸腔内压力与大气压保持平衡,导致吸气时健侧胸腔负压增大,纵隔向健侧移位;呼气时健侧胸腔压力升高,纵隔向患侧移位,这种随呼吸周期性左右摆动的纵隔扑动,是开放性气胸独有的病理变化。答案选D。
【拓展】
1、开放性气胸:

2、气胸的分类及其特点:

77、张力性气胸的特殊病理变化是
【答案】E【解析】【记忆性题】
张力性气胸的关键病理机制是胸壁或肺的伤口形成单向活瓣,吸气时气体进入胸腔,呼气时活瓣关闭,气体无法排出,导致胸腔内积气持续增多,最终胸腔内压力超过大气压。答案选E。
【拓展】
1、张力性气胸:

2、气胸的分类及其特点:

(78~79为共用备选答案)
A、贲门黏膜撕裂症B、食管-胃底静脉曲张
C、慢性胃炎
D、胃癌
E、消化性溃疡
78、上消化道出血最常见的原因是
【答案】E【解析】【记忆性题】
上消化道出血临床中最常见的病因是消化性溃疡。本题选E
【拓展】

79、上消化道大量出血最常见的原因是
【答案】E【解析】【争议题】
消化性溃疡(胃溃疡、十二指肠溃疡)是上消化道大量出血最常见的原因。本题选E。
争议点:
食管-胃底静脉曲张:病情更凶险、死亡率高,是肝硬化患者出血的最常见原因,但在全人群中发病率低于消化性溃疡。
(80~82为共用题干)
某妇女,29岁,平素月经规律,26~28天一次,每次持续4天,其月经开始时间为10月1日。
80、今日是10月3日,那么,她的子宫内膜变化处于
A、月经期B、增生期
C、分泌期
D、月经前期
E、初潮期
【答案】A
【解析】该女性月经规律,每次持续4天。月经开始于10月1日,故10月3日为月经第3天,即处于月经期。本题选A。

【拓展】

81、如果在10月7日,她的子宫内膜应处于
A、月经期B、增生期
C、分泌期
D、月经前期
E、初潮期
【答案】B
【解析】该女性月经周期为26-28天,月经始于10月1日,持续四天,故10月7日为月经周期第7天(第5-14天)。此时属于增生期(增殖期)。本题选B。

【拓展】

82、如果在10月24日,她的子宫内膜应处于
A、月经期B、增生期
C、分泌期
D、月经前期
E、初潮期
【答案】C
【解析】该妇女月经周期26-28天,月经期始于10月1日,故10月24日为月经周期第24天(15-28天),此时子宫内膜处于分泌期。本题选C。

【拓展】


