高频考题
1、社区获得性肺炎中最常见的是
A、军团菌肺炎B、革兰氏阴性杆菌肺炎
C、肺炎链球菌肺炎
D、衣原体肺炎
E、支原体肺炎
【答案】C
【解析】【记忆性题】
肺炎链球菌肺炎由肺炎链球菌引起,是社区获得性肺炎最常见的类型。本题选C。
2、关于女性进入老年期的生理变化,下列不正确的是
A、卵巢缩小、变硬B、阴唇的皮下脂肪减少
C、子宫及子宫颈萎缩
D、阴道逐渐变大
E、性激素减少
【答案】D
【解析】【记忆性题】
女性老年期阴道逐渐变小。故D选项错误,答案选D。
3、不属于呼吸道传播的传染病是
A、乙型脑炎B、水痘
C、麻疹
D、腮腺炎
E、流行性脑脊髓膜炎
【答案】A
【解析】流行性乙型脑炎为经蚊传播,不属于呼吸道传播疾病。本题选A。

【记忆口诀】
流行性乙型脑炎:夏秋乙脑多常见,(流行性乙型脑炎流行于夏秋季)
高热抽搐呼衰竭;(高热抽搐和呼吸衰竭是乙脑急性期的严重症状;呼吸衰竭是主要死亡原因)猪是主要传染源,(猪是乙脑的主要传染源)通过蚊虫来传染。(通过蚊虫叮咬而传播)
4、甲亢患者的甲状腺肿块临床检查特征是
A、肿块突出明显B、随吞咽活动
C、质地较硬
D、有压痛感
E、颈部受压
【答案】B
【解析】甲亢患者甲状腺呈弥漫性、对称性肿大,质地中等,无压痛,随吞咽上下移动,可触及震颤或闻及血管杂音,为本病特征性表现(B正确)。
5、引起慢性萎缩性胃炎的主要病原菌是
A、大肠杆菌B、粪链球菌
C、幽门螺杆菌
D、沙门菌
E、痢疾杆菌
【答案】C
【解析】【记忆性题】
幽门螺杆菌感染可引起胃黏膜炎症,机体难以清除。是慢性胃炎的最主要致病菌。本题选C。

6、门静脉高压并食管胃底曲张静脉破裂出血,采用
A、三腔管压迫B、肝固有动脉结扎及胆总管引流
C、胃大部切除
D、肝叶切除
E、肝固有动脉结扎
【答案】A
【解析】门静脉高压症患者因侧支循环形成,易发生食管胃底曲张静脉破裂,导致急性上消化道大出血。
三腔二囊管压迫止血是临床紧急控制出血的首选措施,通过食管囊和胃囊充气压迫曲张静脉,迅速达到机械性止血目的,为后续内镜或介入治疗争取时间。
肝固有动脉结扎、胃大部切除、肝叶切除等术式不适用于该急症处理,且可能加重肝功能损害。
因此,本题选择A项三腔管压迫为最适宜的初始干预措施。
7、某健康小儿,体重10kg,身长75cm,身长中点在脐以上,头围46cm,门牙6颗,其可能的年龄为
A、12个月B、8个月
C、24个月
D、18个月
E、6个月
【答案】A
【解析】健康小儿体重10kg、身长75cm、头围46cm、门牙6颗、身长中点位于脐以上均符合1岁(12个月)发育正常均值。本题选A。
具体分析:
体重:1岁时约为出生体重的3倍(约10kg);
身长:出生时平均50cm,1岁时约75cm;
身长中点:新生儿中点在脐上,1岁时中点移至脐与耻骨联合之间;
头围:出生时约34cm,1岁时约46cm;
乳牙数:2岁以内乳牙总数=月龄-4(或6),1岁(12个月)通常萌出6~8颗牙。
【记忆口诀】
小儿头围:
出生三四五,(小儿出生时头围=34~35cm)
一岁头胸等,
四五七牢记。(1岁时头围=胸围=45~47cm)
【拓展】
1.小儿体重计算公式:

▲记忆口诀
小儿体重特点:
三月两倍周岁三,两岁四倍记简单。
解释:
三月两倍(3个月时体重约为出生时的2倍(6kg) )
周岁三(1岁时体重约为出生时的3倍(10kg) )
两岁四倍(2岁时体重约为出生时的4倍(12~13kg) )
2.正常小儿身高计算公式:

▲记忆口诀
小儿身长(高)计算:
出生五零周七五,二岁八七身高稳;
二六乘七加七五,七十乘六八十添。
解释:
出生五零(出生身长50 cm)
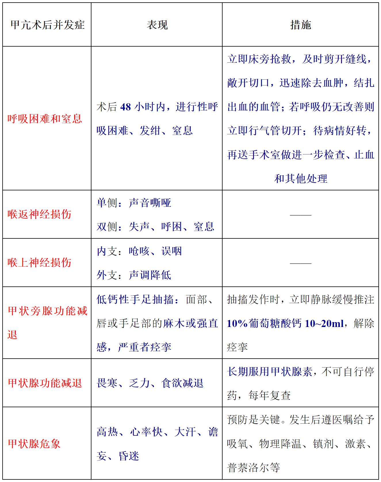
周七五(1岁身长为75cm)
二岁八七(2岁身长约87cm)
二六乘七加七五(2~6岁:身长(高)=年龄×7+75)
七十乘六八十添(7~10岁:身长(高)=年龄×6+80)
8、胃、十二指肠溃疡穿孔时X线检查表现为
A、膈下游离气体B、胸腔积液
C、肠管扩张充气
D、肠腔内出现液体
E、肋膈角消失
【答案】A
【解析】【记忆性题】
胃、十二指肠溃疡穿孔时,胃肠道内的气体通过破裂口溢出至腹腔,由于气体密度低于腹腔内的脏器和液体,会向上积聚在膈下,因此 X 线检查特征性表现是膈下游离气体。答案选A。
【拓展】

9、下列不属于非特异性感染的是
A、急性阑尾炎B、脓肿
C、痈
D、气性坏疽
E、蜂窝织炎
【答案】D
【解析】【记忆性题】
气性坏疽则是由厌氧性梭状芽孢杆菌引起的特异性感染。故D选项错误,答案选D。
【拓展】

10、主动脉瓣位于
A、左、右心室之间B、左心房、室之间
C、右心室与肺动脉之间
D、左心室与主动脉之间
E、右心房、室之间
【答案】D
【解析】【记忆性题】
左心室与主动脉之间的瓣膜称主动脉瓣。本题选D。

【拓展】

11、盆腔结核最常见的传染途径是
A、经血液循环播散B、沿黏膜上行蔓延
C、经淋巴系统蔓延
D、经呼吸道传播
E、经淋巴系统蔓延及上行蔓延
【答案】A
【解析】【记忆性题】
结核杆菌的主要传播途径是经血液循环播散。答案选A。
12、引起急性肾炎最常见的细菌是
A、大肠埃希菌B、金黄色葡萄球菌
C、β溶血性链球菌
D、革兰阳性杆菌
E、变形杆菌
【答案】C
【解析】【记忆性题】
急性肾炎最常见致病菌为β溶血性链球菌“致肾炎菌株”。本题选C。
【记忆口诀】
急性肾炎:
病前上感诱免疫,(发病前常有上呼吸道感染,本质为免疫反应引起的炎症反应)
常由链球菌感染;(最常见致病菌为β溶血性链球菌“致肾炎菌株”)
眼睑下肢有水肿,(晨起眼睑水肿,随后双下肢凹陷性水肿)
镜下血尿蛋白尿;(尿检可见镜下血尿、蛋白尿)
尿素肌酐一过高,(急性期可伴轻度氮质血症(BUN、Cr升高))
青霉素来抗感染。
13、膀胱癌最常侵犯的部位为
A、膀胱三角区B、膀胱前壁
C、膀胱后壁
D、膀胱颈
E、膀胱颈内面
【答案】A
【解析】【记忆性题】
膀胱癌多见于膀胱三角区和侧壁。答案选A。
【拓展】

14、子宫内膜分泌期的激素变化表现为
A、雌激素下降,孕激素上升B、雌激素上升,孕激素下降
C、雌激素、孕激素均下降
D、雌激素、孕激素维持稳定水平
E、雌激素、孕激素均上升
【答案】E
【解析】【记忆性题】
子宫内膜分泌期为月经周期的第15~28天,排卵后卵巢形成黄体,黄体分泌大量雌激素和孕激素,两种激素水平均上升。答案选E。
【拓展】

15、胎膜早破是指
A、胎膜破裂发生在第一产程末B、胎膜在临产前破裂
C、胎膜在潜伏期破裂
D、胎膜破裂发生在活跃期
E、胎膜破裂发生在第二产程末
【答案】B
【解析】胎膜早破(PROM)指在临产前胎膜自然破裂,是产科常见并发症之一。
依据发生时间可分为足月PROM与未足月PROM(PPROM),后者发生于妊娠20周至36+6周。
本题关键点为破裂时间早于临产,故正确选项为B。
16、有机磷杀虫剂的主要毒理作用
A、抑制胆碱酯酶活性B、抑制胆碱能神经
C、抑制乙酰胆碱
D、抑制交感神经
E、抑制副交感神经
【答案】A
【解析】【记忆性题】
有机磷杀虫药的主要毒性是抑制胆碱酯酶,引起乙酰胆碱蓄积。本题选A。
【拓展】
1.有机磷农药毒理机制:

2.有机磷中毒:

17、急性胰腺炎血清淀粉酶及尿淀粉酶达高峰的时间分别是发病后
A、24小时,48小时B、12小时,24小时
C、12小时,48小时
D、6小时,12小时
E、24小时,12小时
【答案】A
【解析】【记忆性题】
急性胰腺炎时:
①血清淀粉酶在发病数小时内开始升高,24h达高峰,持续4~5d后逐渐降至正常;
②尿淀粉酶在发病24h后开始升高,48h达高峰,持续1~2周后恢复正常。
故答案选A。
18、某患者,女,18岁。初潮年龄12岁,10月8日月经第一天,持续至10月13日,11月8日再次月经来潮。此时该患者的月经期是
A、3天B、4天
C、5天
D、6天
E、7天
【答案】D
【解析】【记忆性题】
月经持续的天数称为月经期。
该患者月经周期从10月8日开始到10月13日结束,共计6天。答案选D。
【拓展】

19、产后急性乳腺炎的主要原因是
A、乳头皲裂B、乳头凹陷
C、首次哺乳
D、乳管畸形
E、乳汁淤积
【答案】E
【解析】【记忆性题】
产后急性乳腺炎的主要原因在于乳汁淤积。
当乳房未能及时排空,导致乳汁堆积,为细菌提供了良好的生长环境,进而引发炎症。
答案选E。
【拓展】

20、维持子宫正常前倾前屈位置的是
A、圆韧带B、主韧带
C、子宫壁
D、阔韧带
E、卵巢固有韧带
【答案】A
【解析】【记忆性题】
圆韧带呈圆索状起于两侧子宫角的前面,向前方伸展达两侧骨盆壁,再穿越腹股沟,终止于大阴唇前端,有维持子宫前倾位的作用。答案选A。
【拓展】

21、急性阑尾炎行阑尾切除术后,常见并发症不包括
A、肾周围脓肿B、腹腔内出血
C、切口感染
D、粘连性肠梗阻
E、肠瘘
【答案】A
【解析】急性阑尾炎行阑尾切除术后常见并发症包括腹腔内出血、切口感染、粘连性肠梗阻及肠瘘等,均与手术创伤、局部炎症反应及术后恢复过程密切相关。
肾周围脓肿并非阑尾切除术后常见并发症,其发生多与泌尿系统感染、肾周组织化脓性病变相关,解剖位置与阑尾手术区域无直接关联,故不属于该术式典型术后并发症范畴,因此应除外A项。
22、确诊心脏瓣膜病变最常用的辅助检查是
A、X线检查B、心电图
C、心脏导管检查
D、超声心动图
E、心室造影
【答案】D
【解析】【记忆性题】
超声心动图能准确地提供各心腔大小变化及心瓣膜结构情况,是确诊心瓣膜病变的可靠方法。本题选D。

23、与高血压的发生有关的膳食结构是
A、高钾、高钙B、高蛋白质
C、低钠、高磷
D、高钠、低钾
E、低钠、低钾
【答案】D
【解析】【记忆性题】
与高血压的发生有关的膳食结构是高钠、低钾。本题选D。
高钠摄入增加血容量,低钾减少血管舒张,二者协同升高血压。
【记忆口诀】
高不溜。
高(水肿、原发性高血压病人)
不(食盐不应超过)
溜(6g/d)
24、下列关于系统性红斑狼疮的叙述,正确的是
A、起病缓慢B、多有环状红斑
C、多系统多器官损害
D、关节受累可致畸形
E、激素类药物可治愈
【答案】C
【解析】系统性红斑狼疮(SLE)为全身性自身免疫病,特点为多系统、多器官损害,可累及皮肤、关节、肾、血液、神经等多系统。本题选C。
其余选型分析:
A项:SLE起病通常较急骤,而非缓慢。
B项:典型皮损为面部蝶形红斑,而非环状红斑;环状红斑更常见于其他疾病(如风湿热)。
D项:SLE关节受累以非侵蚀性关节炎为主,表现为对称性疼痛或肿胀,但极少导致畸形。
E项:糖皮质激素及免疫抑制剂可控制病情活动,但无法根治SLE。
【记忆口诀】
系统性红斑狼疮表现:
红斑狼疮女性多,(SLE女性多见)
关节疼痛常发热;(关节肿痛为首发症状,常伴有发热)
发落疹疡蝴蝶斑,(脱发、皮疹、口腔溃疡、面部蝶形红斑)
多脏受累更可靠;(影响肾脏、心脏、肺、血液等多个器官和系统)
抗菌消炎没有效,
激素免疫疗效高。(糖皮质激素是首选药)
【拓展】

25、下列哪项不是造成不孕的原因
A、子宫发育不良B、子宫肌瘤
C、子宫内膜异位症
D、子宫内膜炎
E、子宫颈内口松弛
【答案】E
【解析】子宫颈内口松弛主要与妊娠中晚期流产或早产相关,而非影响精子通过或受精过程的不孕因素。
女性不孕的常见子宫及宫颈病因包括子宫发育不良、肌瘤、内膜异位症及内膜炎等,而宫颈内口松弛不属此类致病机制。
26、下列关于纵隔扑动正确的是
A、吸气时,健侧胸膜腔负压降低B、呼气时,两侧胸膜腔压力差增大
C、吸气时,纵隔向患侧移位
D、纵隔位置随呼吸左右摆动
E、呼气时,纵隔移回健侧
【答案】D
【解析】【记忆性题】
纵隔扑动见于开放性气胸,因两侧胸膜腔压力随呼吸周期性变化,纵隔位置随呼吸左右摆动。吸气时,健侧胸膜腔负压升高,与伤侧压力差增大,纵隔向健侧进一步移位;呼气时,两侧胸膜腔压力差减小,纵隔移向伤侧。本题选D。
【拓展】

27、颅内压增高的最常见症状是
A、头痛B、呕吐
C、视神经乳头水肿
D、口渴
E、尿频
【答案】A
【解析】【记忆性题】
头痛是颅内压增高最常见的症状,由颅内压增高使脑膜血管和神经受刺激或牵拉引起。答案选A。
【拓展】

28、冠心病危险因素不包括
A、高体重B、高血压
C、高血糖
D、高血脂
E、高身长
【答案】E
【解析】冠心病的主要危险因素包括高血压、高血糖、高血脂及肥胖等代谢异常和心血管风险指标。
高身长不属于已知的致病因素,无病理生理关联证据支持其与动脉粥样硬化相关。
因此,E为正确答案。
29、新生儿出生后,开始喂养母乳的时间是
A、产后12小时B、产后6~8小时
C、产后3~4小时
D、产后24小时
E、产后30分钟内
【答案】E
【解析】【记忆性题】
母乳是婴儿最理想的食品。婴儿在产后30分钟内可开始按需哺喂母乳。本题选E。
【拓展】

30、慢性肾衰竭最常见的病因是
A、梗阻性肾病B、高血压肾病
C、慢性肾小球肾炎
D、糖尿病肾病
E、狼疮肾炎
【答案】C
【解析】慢性肾小球肾炎是导致慢性肾衰竭最常见的病因。本题选C。
【拓展】

31、目前诊断肝癌和微小肝癌的最佳方法是
A、甲胎蛋白检查B、超声检查
C、肝穿刺活检
D、增强CT
E、腹腔镜检查
【答案】D
【解析】【记忆性题】
增强CT/MRI是目前诊断小肝癌和微小肝癌的最佳方法。可显示直径1cm以上的肿瘤,结合肝动脉造影,对1cm以下的肿瘤检出率可达90%以上。本题选D。

32、小儿肺炎合并心力衰竭是由于肺动脉高压和
A、循环充血B、中毒性心肌炎
C、心肌水肿
D、电解质紊乱
E、代谢性酸中毒
【答案】B
【解析】小儿肺炎合并心力衰竭的发病机制主要与肺动脉高压及中毒性心肌炎密切相关。
肺炎时,由于肺泡炎症渗出、支气管黏膜水肿导致通气/换气功能障碍,引发低氧血症,刺激肺小动脉收缩,造成肺动脉压力升高,增加右心后负荷。
同时,病原体释放的毒素可直接作用于心肌细胞,引起中毒性心肌炎,表现为心肌收缩力下降、心率失常及心排血量减少,进一步削弱心脏代偿能力。
二者协同作用,最终诱发心力衰竭。
因此,中毒性心肌炎是促成心力衰竭的重要病理基础,故正确选项为B。
33、DIC主要临床表现为
A、感染B、黏膜出血
C、全身广泛性出血、休克
D、全身皮下出血
E、内脏出血
【答案】C
【解析】弥散性血管内凝血(DIC)的典型临床表现是全身广泛性出血和休克,由于凝血因子大量消耗及纤溶亢进,导致多部位出血倾向,并可继发循环衰竭。
34、下列是水痘的传染源的是
A、空气B、水痘患者
C、蚊子
D、携带病毒的动物
E、血制品
【答案】B
【解析】水痘的传染源为水痘患者,属唯一传染源。
病毒存在于上呼吸道鼻咽部分泌物及皮肤黏膜病变部位的疱疹液中,自出疹前1~2天至所有疱疹完全结痂期间具有传染性,通过飞沫和直接接触传播,传染性强,易感者接触后发病率可达90%。
35、阴道镜最适宜的疾病是
A、子宫颈癌B、子宫内膜癌
C、子宫黏膜下肌瘤
D、子宫内膜异位症
E、子宫内膜息肉
【答案】A
【解析】阴道镜检查最适用于子宫颈癌的诊断与评估,通过放大观察宫颈上皮和血管的细微变化,结合醋酸试验和碘试验,可精准识别可疑癌前病变区域,指导靶向活检,显著提高早期宫颈癌及癌前病变的检出率,在宫颈癌筛查中具有重要临床价值。
36、再生障碍性贫血属于
A、溶血性贫血B、大细胞性贫血
C、小细胞低色素性贫血
D、小细胞高色素性贫血
E、正常细胞性贫血
【答案】E
【解析】【记忆性题】
再生障碍性贫血为全血细胞减少,呈正细胞正色素性贫血。本题选E。
【记忆口诀】
贫血血象鉴别:
大幼儿坐小地铁,正好站再我面前。
解释:
大幼儿(大细胞性贫血一巨幼红细胞性贫血)
小地铁(小细胞性贫血一缺铁性贫血)
正好站再我面前(正细胞性贫血一再生障碍性贫血)
【拓展】
1.再生障碍性贫血:

2.贫血血象鉴别:

37、关于COPD的发病机制,说法正确的是
A、多种炎性细胞释放多种炎性介质造成B、蛋白酶和抗蛋白酶失衡导致COPD的发生
C、氧化与抗氧化失衡导致COPD的发生
D、气道黏膜充血、水肿等使管壁增厚导致COPD
E、各种致病因素在易患个体导致气道、肺实质和肺血管的慢性炎症
【答案】E
【解析】COPD的核心发病机制是各种致病因素导致的肺实质及肺血管的慢性炎症。这种炎症反应是导致COPD特征性病理改变(如小气道病变、肺气肿)和进行性气流受限的基础。本题选E。
其余选项分析:
A项:炎性细胞释放介质是炎症反应的具体表现,是E选项所述机制的一部分,但非最全面的概括。
B项:蛋白酶-抗蛋白酶失衡是导致肺气肿(肺实质破坏)的关键机制之一,但不能解释所有COPD的病理改变(如小气道疾病)。
C项:氧化-抗氧化失衡是重要的放大机制,加重组织损伤,但不是最根本的始动机制。
D项:气道黏膜充血水肿是炎症反应的病理表现和结果,而非发病机制。

38、直接引起心室后负荷加重的瓣膜病为
A、主动脉瓣关闭不全B、三尖瓣关闭不全
C、二尖瓣狭窄
D、二尖瓣关闭不全
E、主动脉瓣狭窄
【答案】E
【解析】主动脉瓣狭窄时,射血阻力增大,左心室需要克服更大的压力才能将血液泵出,直接导致左心室后负荷加重。本题选E。
C、二尖瓣狭窄 :导致左房压力升高,继发肺动脉高压后间接增加右心室后负荷,但非直接。

【记忆口诀】
心脏负荷:
前容不缺血,后压窄又高。
解释:
前容(前负荷—容量负荷)
不缺血(①瓣膜关闭不全;②间隔缺损——动脉导管未闭;③全身血容量增多导致)
后压(后负荷—压力负荷)
窄又高(①左心室—高血压、主动脉瓣狭窄;②右心室—肺动脉高压、肺动脉瓣狭窄。)
【拓展】
1.心脏前后负荷:

2.心脏负荷过重:

39、慢性肺源性心脏病肺动脉高压形成的最主要因素是
A、继发性红细胞增多B、血液黏稠度增加
C、血容量增加
D、肺部毛细血管微小栓子形成
E、缺氧引起肺小动脉收缩、痉挛
【答案】E
【解析】慢性肺源性心脏病肺动脉高压形成的最主要的因素是缺氧导致肺小动脉收缩、痉挛。本题选E。

40、外阴癌患者术前3天阴道冲洗的溶液是
A、生理盐水B、1%乳酸溶液
C、4%的碳酸氢钠溶液
D、1∶5000的高锰酸钾溶液
E、0.2%碘伏
【答案】E
【解析】外阴癌患者术前3天需进行阴道准备,目的是降低术后切口感染及阴道残端感染的风险。
根据围术期护理规范,术前阴道准备常采用0.2%碘伏溶液进行阴道冲洗或擦拭,每日2次,因其具有广谱抗菌活性,可有效杀灭革兰阳性菌、革兰阴性菌、真菌及部分病毒,且对阴道黏膜刺激性小,不破坏正常菌群生态平衡。
碘伏作用温和、安全性高,是妇科恶性肿瘤术前阴道消毒的首选方案。
其他选项如生理盐水无杀菌作用,乳酸溶液用于调节阴道pH,碳酸氢钠溶液适用于真菌感染辅助治疗,高锰酸钾溶液浓度不易控制且有刺激性,均不作为常规术前准备推荐。
41、正常新生儿的心率通常每分钟为
A、80~90次B、90~100次
C、100~120次
D、90~160次
E、140~160次
【答案】D
【解析】新生儿心率波动范围较大,通常为90~160次/min,足月新生儿平均血压为75/50mmHg。本题选D
42、患者,女,25岁。诊断为系统性红斑狼疮,该疾病最佳的筛查方法是
A、ANAB、抗Sm抗体
C、抗双链DNA抗体
D、狼疮细胞
E、血清补体测定
【答案】A
【解析】【记忆性题】
抗核抗体(ANA)是SLE的筛查性指标,是目前最佳的SLE筛选试验。本题选A。

【记忆口诀】
系统性红斑狼疮特征表现:口关肾血浆,全盘神免抗。 解释 :口(口腔溃疡) 关(关节炎、光过敏 )肾(肾脏病变 )血(血液系统疾病 )浆(浆膜炎 )全(颧部红斑 )盘(盘状红斑 )神(神经病变 )免(免疫学异常 )
抗(抗核抗体:系统性红斑狼疮(SLE)的筛选性抗体,明确诊断首选项目)
43、肾炎性水肿易出现于
A、眼睑、面部B、胫前、足跟
C、阴囊、会阴
D、胸腔、腹腔
E、背部、骶部
【答案】A
【解析】【记忆性题】
肾炎性水肿常为全身性,以眼睑、头面部等组织疏松处为著。本题选A。
【记忆口诀】
水肿:
心足肾眼颜,肾源快心源慢。
解释:
心足(心源性—下肢水肿)肾眼颜(肾源性—眼睑、颜面部水肿)肾源快(肾源性水肿发展速度快)心源慢(心源性水肿发展速度慢)
【拓展】

44、以下属于癌前病变的是
A、浅表性胃炎B、十二指肠溃疡
C、萎缩性胃炎
D、急性胃炎
E、反流性食管炎
【答案】C
【解析】【记忆性题】
胃癌的癌前病变包括:胃溃疡、萎缩性胃炎、胃息肉。答案选C。
【拓展】

45、中毒型细菌性痢疾流行的高峰季节是
A、7~9月B、全年均有发生
C、4~6月
D、10~12月
E、1~3月
【答案】A
【解析】中毒型细菌性痢疾属于急性肠道传染病,其流行特征呈现明显的季节性高峰,主要集中于夏秋季(7~9月)。
此阶段环境温度高、湿度大,有利于志贺菌在外界环境中存活与传播,同时食物易被污染且人群户外活动增多,经粪-口途径感染风险显著上升。
流行病学资料显示,本病全年均可发病,但以7~9月为发病高峰期,符合本病的时空分布特点。
因此,选项A正确。
46、白色恶露的持续时间为
A、1周内B、3周
C、4周
D、6周
E、8周以上
【答案】B
【解析】【记忆性题】
白色恶露持续3周干净。答案选B。
【拓展】


47、某成年男性患者左上臂、左前臂、右足烧伤,其烧伤面积应占多少
A、8%B、8.5%
C、9%
D、9.5%
E、10%
【答案】E
【解析】根据中国新九分法,成年人:
①双上臂占体表面积的 7%,则左上臂占 3.5%;
②双前臂占 6%,则左前臂占 3%;
③双足占 7%,则右足占 3.5%。
故该成年男性左上臂、左前臂、右足烧伤,烧伤面积应为:3.5%+3%+3.5%=10%。
答案选E。
【拓展】

48、关于血栓闭塞性脉管炎的叙述,不正确的是
A、慢性、持续性、进行性疾病B、好发于青壮年男性
C、病变多发生于下肢血管
D、主要侵及大动脉
E、早期症状为间歇性跛行
【答案】D
【解析】【记忆性题】
血栓闭塞性脉管炎病变主要累及中小动脉。故D选项错误,答案选D。
【拓展】

49、毛细支气管炎的主要病原体是
A、单纯疱疹病毒B、合胞病毒
C、衣原体
D、EB病毒
E、螺旋体
【答案】B
【解析】【记忆性题】
毛细支气管炎主要由呼吸道合胞病毒引起。本题选B。
【拓展】

50、患者,女,40岁。进食后胸骨后刺痛伴哽噎感3月余,X线钡餐检查显示食管中段黏膜皱襞增粗和断裂3cm。怀疑为食管癌,进一步确诊的检查方法是
A、纤维食管镜检查B、CT检查
C、核磁共振检查
D、B超
E、食管脱落细胞学检查
【答案】A
【解析】【记忆性题】
纤维食管镜检查可直接观察食管黏膜病变的形态、位置,并取活组织进行病理检查,是确诊食管癌的“金标准”。对已有临床症状或怀疑而又未能明确诊断者,应早做纤维食管镜检查。可直视肿块部位、大小及钳取活组织做病理组织学检查。答案选A。
【拓展】

51、正常成人的潮气量是
A、200~300mlB、400~500ml
C、600~800ml
D、900~1000ml
E、1100~1200ml
【答案】B
【解析】【记忆性题】
潮气量(VT)是指呼吸时,每次吸入或呼出呼吸器官的气量。正常量为400~500ml。本题选B。


52、患者,男,63岁。1年来肺炎反复发作,近2日高热不退,脉速,胸痛,食欲缺乏。体查:一侧呼吸运动减弱,肋间隙饱满,语颤音减弱。请问该患者发生了
A、肺气肿B、肺心病
C、慢性脓胸
D、急性脓胸
E、肺不张
【答案】D
【解析】患者有肺炎反复发作病史,现出现高热、脉速、胸痛、食欲缺乏(急性感染全身症状),查体患侧呼吸运动减弱、肋间隙饱满、语颤减弱(胸腔积脓压迫表现),符合急性脓胸的典型表现。答案选D。
53、以下为小儿能量需求中特有的是
A、活动所需B、食物特殊动力作用
C、生长发育
D、基础代谢
E、排泄所需
【答案】C
【解析】【记忆性题】
生长发育所需的能量是小儿时期的特殊需要,与生长速度呈正比。本题选C。
【拓展】

54、患者,男,71岁。有长期吸烟史,主诉右胸痛、咳痰,痰中带血丝,X线胸片显示右肺门增大,为明确诊断,最佳的检查应是
A、肺功能检查B、肺部CT
C、纤维支气管镜检查
D、痰找结核菌
E、支气管造影
【答案】C
【解析】患者老年男性,长期吸烟史,出现右胸痛,咳痰,痰中带血,肺门增大,高度怀疑中央型肺癌。
明确诊断首选纤维支气管镜检查,可以直视病变部位,并进行刷检、活检等操作,获取组织学证据确诊肺癌。本题选C。

【拓展】

55、某产妇,28岁。足月分娩一重度窒息男婴,经抢救后复苏。产妇娩出胎盘后,阴道出血呈间歇性,约600ml,色暗红。检查子宫软,按摩后变硬,阴道出血量明显减少。关于胎儿缺氧最早期的表现是
A、胎心减慢B、胎心加快
C、胎动频繁
D、胎动减少
E、胎动消失
【答案】C
【解析】胎儿缺氧早期,因脑干反射致胎动代偿性频繁(C正确),为缺氧的初期表现。
随缺氧加重,胎动逐渐减弱至消失,提示病情进展。本题考查知识点:胎儿窘迫 - 护理评估
56、小儿营养所需的必需氨基酸较成人多出的一种是
A、亮氨酸B、缬氨酸
C、色氨酸
D、组氨酸
E、苏氨酸
【答案】D
【解析】组氨酸为婴幼儿必需氨基酸,成人可自身合成,无需膳食供给。
其余选项均为成人及儿童共有的必需氨基酸。答案为D:组氨酸
(57~59为共用备选答案)
A、子宫收缩乏力B、胎盘滞留
C、子宫破裂
D、软产道裂伤
E、凝血功能障碍
57、某产妇,29岁。孕3产1,足月顺产一女婴3200g,胎儿娩出后,阴道活动出血,色稍暗。出血原因是
【答案】B【解析】胎儿娩出后,阴道活动性出血且色稍暗,提示胎盘未及时剥离。
胎盘滞留影响子宫收缩,导致血窦关闭障碍,是产后出血的常见原因。
58、某产妇,31岁。孕2产1,足月。急诊入院时宫口开大5cm,先露头S+1,宫缩强,产妇持续用力,1小时后娩出男婴3900g胎盘随后娩出。阴道有活动出血,色鲜红,子宫收缩好。出血原因是
【答案】D【解析】产妇经急产及宫缩强、产程进展快,娩出巨大儿(3900g)后出现阴道活动性出血,色鲜红,且子宫收缩良好,可排除子宫收缩乏力所致出血。
结合胎儿过大及产程过快,提示在分娩过程中软产道未充分扩张,易发生软产道裂伤,表现为鲜红色血液自阴道持续流出,符合该临床表现。
59、某产妇,33岁。孕4产2,孕38周,自然临产。因宫缩乏力,行催产素静滴:宫口开全2小时,因第二产程延长行产钳助产。新生儿体重4000g,胎盘娩出完整,宫颈无裂伤,缝合侧切伤口后回病房。2小时后发现产妇面色苍白、出冷汗,脉搏122次/分,子宫软,按摩子宫后,阴道排出血块约200ml,宫底脐下2cm。产后出血原因是
【答案】A【解析】产妇产后2小时出现面色苍白、出冷汗、脉搏增快,伴子宫软、按摩后变硬、停按复软,并排出血块约200ml,符合子宫收缩乏力所致产后出血的典型表现。
宫缩不良致子宫肌纤维不能有效压迫血管止血,按摩刺激可短暂增强收缩,提示病因在于子宫张力缺失。
(60~62为共用备选答案)
A、双合诊B、窥阴器检查
C、阴道检查
D、直肠-腹部诊
E、三合诊
60、临产妇女适宜的检查是
【答案】C【解析】临产妇女适宜进行阴道检查,以评估宫口扩张情况、先露下降程度、胎方位以及判断产道有无异常(C正确)。
61、未婚妇女适宜的妇科检查是
【答案】D【解析】对于未婚女性进行妇科检查时,应选择不涉及阴道的检查方法以避免不适或对处女膜的损伤。直肠-腹部诊通过肛门进行,配合腹部触诊来评估盆腔器官的状态,既避免了对阴道的直接检查,也确保了检查的有效性和准确性(D正确)。
62、阴道闭锁患者适宜的妇科检查是
【答案】D【解析】直肠-腹部诊是指检查者以一手示指经肛门进入直肠前凹,另一手在下腹部配合触诊,通过双合动作评估盆腔脏器情况。
该检查方式适用于无性生活史、阴道闭锁、处女膜闭锁、阴道畸形或经期等不宜经阴道检查的患者。
本题中,患者存在阴道闭锁,无法经阴道进行双合诊、三合诊或窥阴器检查,故应选择直肠-腹部诊(D项)作为替代检查方法,以避免医源性损伤并获取必要的盆腔信息。
(63~65为共用备选答案)
A、促性腺激素释放激素B、促卵泡素
C、雌激素
D、糖皮质激素
E、盐皮质激素
63、垂体分泌的激素是
【答案】B【解析】【记忆性题】
垂体分泌促卵泡素(FSH),其作用是促进卵泡周围的间质分化成为卵泡膜细胞,使颗粒细胞增生。答案选B。
【拓展】

64、下丘脑分泌的激素是
【答案】A【解析】【记忆性题】
下丘脑分泌促性腺激素释放激素(GnRH),其作用是促进垂体合成、释放卵泡刺激素和黄体生成素。答案选A。
【拓展】

65、卵巢分泌的激素是
【答案】C【解析】【记忆性题】
卵巢主要合成及分泌两种女性激素,即雌激素和孕激素,也合成少量雄激素。答案选C。
【拓展】

(66~67为共用备选答案)
A、假丝酵母菌B、雌激素水平降低
C、宫颈裂伤
D、人乳头状病毒
E、阴道毛滴虫
66、老年性阴道炎的基本病因是
【答案】B【解析】老年性阴道炎,即萎缩性阴道炎,主要因雌激素水平降低导致阴道黏膜变薄、糖原减少、pH升高,使局部抵抗力下降,乳杆菌优势丧失,需氧菌过度增殖引发炎症。
67、尖锐湿疣的病原体是
【答案】D【解析】尖锐湿疣是由人乳头状病毒(HPV)感染引起的性传播疾病,主要累及生殖器及肛周皮肤黏膜,表现为外生性疣状增生。
该病潜伏期为3周至8个月,典型皮损为柔软、分叶状的乳头状瘤,好发于外阴、尿道口、阴道及宫颈等部位。
确诊依赖临床表现与病原学检测,HPV尤其是高危型与宫颈病变密切相关。
(68~69为共用备选答案)
A、青枝骨折B、螺旋骨折
C、粉碎性骨折
D、压缩骨折
E、嵌插骨折
68、高空坠落,股骨干的骨折可能是
【答案】B【解析】【记忆性题】
股骨干骨折中,自高处坠落、机器扭转引起斜形或螺旋形骨折,周围软组织损伤较轻。青枝骨折多见于儿童,压缩骨折多见于脊柱,嵌插骨折多见于股骨颈等松质骨部位。本题答案选B。
【拓展】

69、车轮碾压股骨干的骨折可能是
【答案】C【解析】【记忆性题】
车轮碾压为强大垂直暴力,股骨干遭受巨大的直接暴力、扭转和挤压,受碾压后极易碎裂成多块,典型呈粉碎性骨折。答案选C。

其余选项分析:
A 青枝骨折:儿童不完全骨折。
B 螺旋骨折:扭转、间接暴力(高处坠落)。
D 压缩骨折:脊柱、椎体、松质骨,股骨干不会出现。
E 嵌插骨折:股骨颈、肱骨外科颈等,股骨干少见。
【拓展】

(70~71为共用备选答案)
A、甲状腺摄131I率增高且高峰前移B、血皮质醇及24小时尿皮质醇增高
C、餐后2小时血糖≥11.1mmol/L
D、口服葡萄糖耐量试验
E、糖化血红蛋白测定
70、可反映糖尿病患者近2~3个月血糖的平均水平的是
【答案】E【解析】糖化血红蛋白(HbA1c)水平可稳定反映过去2~3个月的平均血糖浓度,因其与红细胞寿命相关,是评估糖尿病长期血糖控制的可靠指标。
71、可确诊糖尿病的检查结果是
【答案】C【解析】【记忆性题】
餐后2小时血糖≥11.1mmol/L和/或空腹血糖≥7.0mmol/L即可诊断为糖尿病。本题选C。

【拓展】

(72~74为共用备选答案)
A、心搏停止B、全脊髓麻醉
C、呼吸暂停
D、喉头痉挛
E、头痛
72、全麻术后最严重的并发症是
【答案】A【解析】【记忆性题】
全麻术后最严重的并发症是心搏停止。答案选A。
73、腰麻的最常见并发症是
【答案】E【解析】【记忆性题】
腰麻(蛛网膜下腔阻滞)最常见的并发症是头痛。答案选E。
【拓展】

74、硬膜外麻醉最严重的并发症是
【答案】B【解析】【记忆性题】
全脊髓麻醉是硬膜外麻醉最严重的并发症。答案选B。
【拓展】

(75~76为共用备选答案)
A、代谢性酸中毒B、代谢性碱中毒合并呼吸性酸中毒
C、代谢性碱中毒
D、呼吸性碱中毒
E、混合型酸中毒
75、高位肠梗阻最常见的酸碱失衡是
【答案】C【解析】【记忆性题】
高位肠梗阻典型表现是频繁剧烈呕吐,呕吐物富含大量胃酸(HCl),胃酸持续丢失会导致体内 HCO₃⁻相对增多;同时脱水引发的继发性醛固酮增多会促进肾脏保钠排钾,进一步加重碱中毒,故最常见代谢性碱中毒。答案选C。
76、低位肠梗阻最常见的酸碱失衡是
【答案】A【解析】【记忆性题】
低位肠梗阻时,肠腔积液积气导致呕吐少但肠液大量积聚(含大量 HCO₃⁻),且肠道细菌分解肠内容物产生酸性物质;同时患者易出现脱水、血容量不足,肾血流减少导致酸性代谢产物排出受阻,最终引发代谢性酸中毒。答案选A。
(77~78为共用备选答案)
A、PaO2<80mmHg,PaCO2<50mmHgB、PaO2<70mmHg,PaCO2>50mmHg
C、PaO2<60mmHg,PaCO2正常
D、PaO2<60mmHg,PaCO2>50mmHg
E、PaO2>50mmHg,PaCO2<60mmHg
77、上述血气分析可诊断为Ⅰ型呼吸衰竭的是
【答案】C【解析】【记忆性题】
Ⅰ型呼吸衰竭血气分析为PaO2<60mmHg,PaCO2正常,仅有缺氧,不伴有二氧化碳潴留或伴二氧化碳降低。本题选C。
【记忆口诀】
呼吸衰竭分型:
一低氧,(Ⅰ型呼衰:PaO₂<60 mmHg,PaCO₂正常或降低)
高流断;(高流量、间断吸氧)
二高碳,(Ⅱ型呼衰:PaO₂<60 mmHg,PaCO₂>50 mmHg)
低流连。(低流量、低浓度持续给氧)
【拓展】

78、上述血气分析可诊断为Ⅱ型呼吸衰竭的是
【答案】D【解析】【记忆性题】
Ⅱ型呼吸衰竭血气分析为PaO2<60mmHg,PaCO2>50mmHg,既有缺氧,又有二氧化碳潴留。本题选D。
【记忆口诀】
呼吸衰竭分型:
一低氧,(Ⅰ型呼衰:PaO₂<60 mmHg,PaCO₂正常或降低)
高流断;(高流量、间断吸氧)
二高碳,(Ⅱ型呼衰:PaO₂<60 mmHg,PaCO₂>50 mmHg)
低流连。(低流量、低浓度持续给氧)
【拓展】

(79~80为共用备选答案)
A、胃蛋白酶原B、黏液
C、胃泌素
D、盐酸
E、生长激素
79、胃主细胞主要分泌
【答案】A【解析】【记忆性题】
胃主细胞的主要功能是分泌胃蛋白酶原。本题选A。
【记忆口诀】
胃黏膜层细胞组成:
煮蛋必加盐,鸡胃黏又黏
解释:
煮(主细胞)
蛋(胃蛋白酶原)
必(壁细胞)
加盐(盐酸、内因子)
鸡(G细胞)
胃(促胃液素)
黏(黏液细胞)
又黏(碱性黏液)
【拓展】

80、壁细胞主要分泌
【答案】D【解析】【记忆性题】
壁细胞分泌盐酸和内因子。本题选D。
【记忆口诀】
胃黏膜层细胞组成:
煮蛋必加盐,鸡胃黏又黏
解释:
煮(主细胞)
蛋(胃蛋白酶原)
必(壁细胞)
加盐(盐酸、内因子)
鸡(G细胞)
胃(促胃液素)
黏(黏液细胞)
又黏(碱性黏液)
【拓展】

(81~83为共用备选答案)
A、肠系膜血栓B、异物堵塞肠腔
C、急性弥漫性腹膜炎
D、肠道功能紊乱
E、水、电解质紊乱
81、机械性肠梗阻见于
【答案】B【解析】【记忆性题】
机械性肠梗阻的主要原因在于异物堵塞肠腔,导致肠道狭窄,使肠内容物通过受阻。答案选B。
【拓展】

82、麻痹性肠梗阻见于
【答案】C【解析】【记忆性题】
麻痹性肠梗阻见于急性弥漫性腹膜炎、低钾血症、细菌感染及某些腹部手术后等。答案选C。
【拓展】

83、血运性肠梗阻见于
【答案】A【解析】【记忆性题】
血运性肠梗阻主要由肠系膜血栓形成、栓塞或血管受压导致肠管血运障碍引起。答案选A。
【拓展】

(84~85为共用备选答案)
A、先天性储铁不足B、铁摄入不足
C、生长发育快
D、慢性失血
E、铁利用障碍
84、小儿缺铁性贫血最主要的原因是
【答案】B【解析】【记忆性题】
小儿缺铁性贫血最主要的原因是铁摄入不足。如婴幼儿偏食、未及时添加含铁辅食或饮食含铁量低等。本题选B。

85、成人缺铁性贫血最常见的原因是
【答案】D【解析】【记忆性题】
慢性失血是成人缺铁性贫血最重要、最多见的原因。本题选D。
【拓展】

(86~87为共用备选答案)
A、呼吸困难和窒息B、失声
C、抽搐
D、甲状腺危象
E、误咽
86、甲亢术后高热、烦躁是
【答案】D【解析】【记忆性题】
甲状腺危象是甲亢术后的严重并发症,特征为高热(体温>39℃)、脉搏加快(>120次/分钟)、大汗、烦躁不安、甚至出现谵妄、昏迷等症状。答案选D。
【拓展】

87、甲亢术后最危急的并发症是
【答案】A【解析】【记忆性题】
甲亢术后最危急的并发症是呼吸困难和窒息。答案选A。
【拓展】

(88~89为共用备选答案)
A、子宫增大超出盆腔B、血容量增加
C、胎盘取代黄体功能
D、黄体完全萎缩
E、子宫下段长7~10cm
88、妊娠12周的生理变化是
【答案】A【解析】【记忆性题】
妊娠12周时,子宫增大超出盆腔。答案选A。
【拓展】

89、妊娠10周的生理变化是
【答案】C【解析】【记忆性题】
黄体功能于妊娠10周后由胎盘取代。答案选C。
(90~91为共用备选答案)
A、支气管哮喘B、急性肺水肿
C、气胸
D、气管异物
E、重症肺炎
90、吸气性呼吸困难多见于
【答案】D【解析】吸气性呼吸困难主要是由于上呼吸道或大气道梗阻,气流进入肺部受阻所致。见于气管异物等。本题选D。
【拓展】

91、呼气性呼吸困难主要见于
【答案】A【解析】呼气性呼吸困难主要特征是呼气费力且时间显著延长,常见于支气管哮喘和肺气肿等疾病。本题选A。
【拓展】

(92~93为共用备选答案)
A、产后3周B、产后6周
C、产后10天
D、产后4~6周
E、产后3~4周
92、正常产褥期的时间是
【答案】B【解析】产褥期是指从胎盘娩出至产妇除乳腺外各器官恢复至非孕状态所需的时间,临床上通常定义为6周。
此阶段涉及子宫复旧、内分泌调整及全身生理功能的逐步恢复,是围产期护理的重要时期。
93、子宫降至盆腔,在腹部摸不到宫底的时间是
【答案】C【解析】根据产褥期子宫复旧的生理过程,产后10天子宫体已下降至骨盆腔内,此时腹部检查无法触及宫底。
子宫复旧过程中,子宫底高度每日下降1~2 cm,产后第1天平脐,产后1周耻骨联合上可扪及,至产后10天子宫降至盆腔,腹壁触诊不可及,符合临床评估标准。

