1.腓总神经支配小腿前外侧肌群及小腿前外侧面及足背的皮肤。
2.主观呼吸功能障碍程度评定通常采用6级制:
0级:有不同程度肺气肿,但日常生活无影响,无气短;
1级:较剧烈劳动或运动时出现气短;
2级:速度较快或登楼、上坡时出现气短;
3级:慢走即有气短;
4级:讲话或穿衣等轻微动作时气短;
5级:安静时气短,无法平卧。
3.慢性充血性心力衰竭康复治疗原理:改善骨骼肌失健,改善自主神经功能,改善内脏功能,改善血液 流变学,改善运动能力。
4.慢性阻塞性肺疾病患者的教育和宣教是C0PD康复的重要组成部分,教育内容除了一般知识如呼吸道 的解剖、生理、病理生理,药物的作用、不良反应、剂量及正确使用,症状的正确评估等,还应包括正 确及安全使用氧气、预防感冒和戒烟。
5.运动性失用(MA)指丧失了运动觉记忆形式,因而不能按要求进行有目的的运动。运动性失用是最简 单的失用症,常见于上肢和舌。发生于上肢时可累及各种动作,表现为不能洗脸、刷牙、梳头、划火柴、 倒茶、用钥匙开门及与人打招呼等,有时并非完全不能,而是动作的笨拙。病灶位于非优势侧顶、枕叶 交界处。支配血管为大脑中动脉。
6.类风湿关节炎最常累及四肢小关节,肩关节等大关节一般很少累及。
7.髋关节置换术后的四种危验体位,屈髋过90度,下肢内收过,伸髋外旋,屈髋内旋。
8.ASIA损伤分级:
A级,完全损伤,骶段无感觉运动功能,无骶残留;
B级,不完全性损伤,损伤水 平以下包括骶段保留感觉功能,但无运动功能;
C级,不完全性损伤,损伤水平以下至少一半以上的关键 肌肌力小于3级;
D级,不完全损伤,损伤水平以下保留运动功能,至少一半的关键肌肌力大于或等于3级;
E级,运动与感觉功能正常。
9.人体表面积评分法由于它是由人体正、反两面直观图组成,因而可以应用于有交流障碍的患者。医生或患者均可在人体图上画出疼痛的位置,因而可以直接提供患者疼痛的较为准确的位置和疼痛范围。
10.Ashworth评分标准:0级,无肌张力增高;1级,轻度肌张力增高,在受累部分被动屈伸时,在ROM 之末呈现最小的阻力或出现一过性停顿级,在ROM前50%范围内出现突然卡住,在ROM后50%均呈现最小 阻力;2级,较明显的肌张力增高,但肢体能屈伸;3级,明显的肌张力增高,被动活动困难;4级,肢体屈伸受限,僵直。
11.肌力评定分级
0 无可见或可感觉到的肌肉收缩
1 可扪及肌肉轻微收缩,但无关节活动
2 在消除重力姿势下能全关节活动范围的运动
3 能抗重力作全关节活动范围的运动,但不能抗阻力
4 能抗重力和一定的阻力运动
5 能抗重力和充分阻力的运动
12.肌张力评定分级
0 软瘫 被动活动肢体无反应
1 低张力 被动活动肢体反应减弱
2 正常 被动活动肢体反应正常
3 轻、中度增高 被动活动肢体有阻力反应
4 重度增高 被动活动肢体有持续性阻力反应
1)可按神经科分级方法(表4-2-3)。

2)其他等级评分法:0级--无反应(肌张力弛缓);1级--反应减退(肌张力低);2级- 正常反应(肌张力正常);3级--逾常反应(轻或中度肌张力高);4级--持续反应(严重肌张力 高)。Ashworth评分法等也属于被动运动评定范畴。
13.主要关节活动度





14.平衡反应的评定
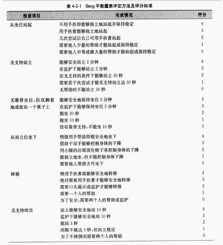
(3)评定标准:每项分为5级,即0、1、2、3、4。最高得4分,最低得0分,总积分最高为56 分, 最低分为0分(表4-3-1)。
1)0~20分:提示患者平衡功能差,需要乘坐轮椅,
2)21~40分:提示患者有一定的平衡能力,可在辅助下步行。
3)41~56分:提示患者平衡功能较好,可独立步行,
4)<40分:提示有跌倒的危险。


15.电疗法的分类、适应症、禁忌症
1)电疗法的分类:①直流电疗法是将低电压的平稳直流电通过人体一定部位治疗疾病的方法,包括单纯直流 电疗法、直流电药物离子导人疗法、电化学疗法。
②低频电疗法是采用频率为1~1000Hz的电流治疗疾病的方法,包括感应电疗法、电兴奋 疗法、间动电疗法、低周波疗法、电睡眠疗法、经皮电神经刺激疗法、神经肌肉电刺激疗法、痉挛肌电 刺激疗法、功能性电刺激疗法、超刺激电疗法、直角脉冲脊髓通电疗法等。
③中频电疗法是采用频率为1~100kHz的电流治疗疾病的方法,包括等幅正弦中频电疗 法、调制中频电疗法、干扰电疗法、音乐电疗法等。
④高频电疗法是采用频率在100kHz以上的电流治疗疾病的方法,包括共鸣火花疗法、中波 疗法、短波疗法、超短波疗法、分米波疗法、厘米波疗法、毫米波疗法等。
⑤其他电疗法 包括静电疗法、高压交变电场疗法等。
2)电疗法的适应症: ①直流电与直流电药物离子导人疗法适用于周围神经炎、神经根炎、神经损伤、神经症、自主 神经功能紊乱、高血压、慢性关节炎、慢性炎症浸润、慢性溃疡、血栓性静脉炎、雷诺病、瘢痕、粘连、 颞下颌关节功能紊乱、慢性盆腔炎等。 ②电化学疗法适用于皮肤癌、肺癌、肝癌等
3)电疗法的禁忌证:恶性肿瘤(局部直流电化学疗法除外)、高热、昏迷、活动性出血、妊娠、急性化脓性 炎症、急性湿疹、局部皮肤破损、置有心脏起搏器、对直流电过敏、对拟导人的药物过敏。
16.老年性痴呆症是一种大脑退行性疾病,其康复治疗包括语言和认知功能训练、ADL训练以及健身锻炼增强患者体质等综合的康复训练措施,旨在延缓疾病的发展,提高患者生活质量。
17.尿缩留的治疗包括:(1)增加膀胱内压与促进膀胱收缩:①行为治疗:包括Crede法手法,屏气 (Valsalva法)治疗,膀胱反射触发点等;②药物治疗:胆碱能制剂,增加膀胱内压促排尿;③支持治疗:可应用间歇或留置导尿管;④电刺激:直接作用于膀胱及骶神经运动支,可采用经皮电刺激或直肠内刺激。
18.(2)降低膀胱出U阻力:①解除梗阻:前列腺切除和尿道狭窄修复或扩张;②尿道内括约肌:经尿道 膀胱颈切除和YV膀胱颈成形术,药物采用a受体阻滞剂;③尿道外括约肌:尿道扩张、阴部神经阻滞和 尿道外括约肌切开术均有效。(3)间歇性导尿。(4) 保留导尿:在抢救期和不能主动配合的情况下 必须使用。(5)尿流改道:耻骨上造瘘或回肠代膀胱。
19.霰粒肿即睑板腺囊肿,它是由于睑板腺排出管道阻塞所引起一种慢性肉芽肿,若继发感染则形成内 睑腺炎(麦粒肿),它可通过超短波治疗促进其吸收消散。
20.活动平板试验主要有四种方案,分别为Bruce方案、Naughton方案、Balke方案和STEEP方案。其 中Bruce方案应用最广泛,指同时增加速度和坡度来增加运动强度,运动起始负荷低,每级负荷增量均为 安静代谢量的1倍。
21.哮喘康复注意事项:哮喘有氧运动训练主要在非发作期进行,必要时与药物同时使用;运动可以诱发哮 喘,特别是高强度运动,因此,要避免跑步、跳绳之类的剧烈运动;有氧运动要特别注意有充分的准备和 结束活动;运动时不可以有显著气喘;运动后不可以有显著疲劳感;运动后第二天早晨患者应该感觉舒适。
22.身体重心摆动包括:①骨盆前后倾斜;②骨盆左右倾斜;③骨盆侧移;④纵向摆动,上下摆动8〜10on; ⑤膝关节支撑相早期屈曲15°;⑥体重转移;⑦膝关节支撑相晚期屈曲30° — 4.0°;⑧步行吋减少重心摆 动是降低能耗的关键。
23.吸气训练采用呼气管,;腹肌训练腹部放置沙袋;吹蜡烛法
24.乳腺炎早期炎性浸润期应该注意的是紫外线照射:用红斑量,照射时注意遮盖乳头。因为乳头皮肤着 色比周围皮肤深,吸收紫外线强,同样生物量照射可使乳头损伤。
25.吸收修复和慢性迁延阶段:应选用温热作用较强的物理因子,改善血液循环,促进肉芽和上皮生长, 加速愈合,改善组织营养和提高免疫功能的物理治疗。阻止炎症发展、吸收和消散,是急性感染早期浸 润阶段选用物理因子治疗的目的。
26.骨筋膜室由骨、骨间膜、肌间隔和深筋膜围成,室壁坚硬(初)。当四肢骨折、特别是前臂或小腿 骨折时,引起肌损伤水肿及筋膜下血肿使室内容物体积骤增,或肢体挤压伤、外包扎过紧,使室容积骤 减,均可导致室内压力迅速升高。如果完全缺血的肌肉多、时间久,势必发生坏疽,尤其是继发感染后, 最终不得不截肢。
27.心血管患者不可能进行所有日常生活活动或职业活动,因此,需要在确定患者的安全运动强度之后, 根据MET选择合适的活动。职业活动(每天8小时)的平均能量消耗水平不应该超过患者峰值MET的40%, 峰值强度不可超过峰值MET的70%—80%。
28.脑卒中急性期康复治疗方案主要是预防并发症和继发性损害。脑卒中的康复治疗原则是抑制异常反射活动,改善运动模式,重建正常的运动模式,其次才是加强较弱力量的训练。

