高频考题
1、真菌引起的医院感染中,最常见的致病菌是
A、毛霉菌B、隐球菌
C、光滑念珠菌
D、白念珠菌
E、李斯特菌
【答案】D
【解析】【记忆性题】
医院感染中最常见的真菌致病菌是白念珠菌。可引起血流感染、泌尿系统感染、手术部位感染等。本题选D。
【拓展】

2、属于多线型组织结构的为
A、直线型B、直线一参谋型
C、职能型
D、主导型
E、综合型
【答案】C
【解析】【记忆性题】
职能型结构又称多线型结构,是为分管某项业务的职能部门或岗位而设立且赋予相应职权的组织结构。各职能部门在分管业务范围内直接指挥下属。答案选C。
3、某护士整理患者换下的衣物,应将居住在Ⅳ类环境中的患者的衣物放入
A、白色袋B、黑色袋
C、无色袋
D、黄色袋
E、红色袋
【答案】D
【解析】IV类环境中的患者衣物被视为感染性废物,必须放入黄色医疗废物专用包装袋中,并按规定进行无害化处理。本题选D。
【拓展】

4、某病房总人数为50人,其中一级护理10人,二级护理20人,三级护理20人。经测定,各级患者在一日内需要的平均护理时数分别为:一级5.5小时,二级3.5小时,三级2.5小时;每位患者一日内得到的间接护理时数为30分钟。若床位使用率按100%计算,每位护士每个工作班次为8小时,机动编制数按20%计算,该病房应编护士数是
A、20人B、30人
C、40人
D、50人
E、45人
【答案】B
【解析】应编护士数=(病房床位数×床位使用率×平均护理时数)/每名护士每日工作时间+机动数。
核心是先算出病房每日总护理时数,再除以每位护士每日工作时间,最后加上机动数。(其中机动数=病房所需护士人数×机动编制数,以供病房额外人员机动)
病房所需护士人数=(病房床位数×床位使用率×平均护理时数)/每名护士每日工作时间
首先计算各级护理患者的总护理时数:
各级护理患者总护理时数 = (10人 × 5.5小时 ) + (20人 × 3.5小时) + (20人 × 2.5小时) = 175小时
全病房总间接护理时数 = 50人 × 0.5小时 = 25小时
总护理需求时数 = 175小时 + 25小时 = 200小时
平均护理时数=各级病人护理时数的总和/该病房病人总数=200/50=4小时
根据以上公式可得出:
应编护士数=[(50×100%×4)÷8]+[(50×100%×4)÷8]×20%=30人。本题选B。
5、以分组方式对患者进行全面护理的工作方法是
A、个案护理B、小组护理
C、责任制护理
D、综合护理
E、功能制护理
【答案】B
【解析】【记忆性题】
小组护理是将护理人员分成若干小组,每组由一位管理能力和业务能力较强的护士任组长,在组长的策划和组员的参与下,为一组病人提供护理服务。答案选B。
【拓展】

6、“授权程序、途径必须符合组织规定”遵循的授权原则是
A、逐级授权B、带责授权
C、授中有控
D、监督控制
E、合理授权
【答案】E
【解析】【记忆性题】
合理授权指授权程序、途径必须符合组织规定。答案选E。
【拓展】

7、患者,男,52岁。因脊髓外伤导致尿失禁,留置导尿7天,近日出现发热,尿液检出大量白细胞,最可能出现的泌尿系统感染是
A、金黄色葡萄球菌感染B、克雷伯杆菌感染
C、铜绿假单胞菌感染
D、溶血性链球菌感染
E、大肠埃希菌感染
【答案】E
【解析】患者留置导尿7天,存在泌尿系统感染(发热、尿液中白细胞增多)。致病菌主要为革兰氏阴性杆菌,以大肠埃希菌最常见。本题选E。
其余选项分析:
A、D项:金黄色葡萄球菌、溶血性链球菌多见于血源性感染或皮肤污染,不常见于单纯导管相关尿路感染。
B、C项:克雷伯杆菌、铜绿假单胞菌是医院感染的常见病原,尤其在长期留置导管、广谱抗生素使用后,但其发生率仍低于大肠埃希菌。
【拓展】

8、下列符合Ⅱ类环境空气平均菌落数(CFU/皿)要求的是
A、≤4.0CFU/皿(平板暴露时间30min)B、≤4.0CFU/皿(平板暴露时间15min)
C、≤4.0CFU/皿(平板暴露时间5min)
D、≤5.0CFU/皿(平板暴露时间30min)
E、≤5.0CFU/皿(平板暴露时间5min)
【答案】B
【解析】【记忆性题】
Ⅱ类环境其环境空气平均菌落数应达到≤4.0CFU/皿(平板暴露时间15min)。本题选B。
【拓展】

9、某社区50岁以上老年人高血压的控制率在三年内提高30%,此描述属于健康教育计划的
A、目的B、目标
C、原则
D、结果
E、提现
【答案】B
【解析】健康教育计划的“目标”需明确包含对象(社区 50 岁以上老年人)、时限(三年内)、具体指标(高血压控制率提高 30%),题干表述完全符合计划目标的核心要素。答案选B。
10、护理人员的编设应不断吸引具有新观念、新知识、新技术的护士,以适应医院发展的需要,体现的是
A、满足患者护理需要原则B、合理结构原则
C、优化组合原则
D、经济效能原则
E、动态调整原则
【答案】E
【解析】【记忆性题】
动态调整原则强调护理人员的配置应不断吸引具有新观念、新知识、新技术的护理人员,并在用人的同时加强对护理人员的规范化培训和继续教育,以适应医院发展的需要。答案选E。
【拓展】

11、属于人类本能行为的是
A、下雨打伞B、躲避危险
C、与人交往
D、模仿表演
E、观看演出
【答案】B
【解析】【记忆性题】
人类的本能行为由人的生物性所决定,是人类的最基本行为,如摄食行为、性行为、躲避行为、睡眠等。答案选B。
【拓展】

12、某科室新任护士长在撰写年度工作计划时,列出拟加强环节质量管理的目标,其中不正确的是
A、护理技术操作合格分90分,合格率100%B、各种护理表格书写合格分95分,合格率95%
C、急救物品完好率100%
D、基础护理合格分95分,合格率95%
E、一人一针一管执行率100%
【答案】C
【解析】【记忆性题】
“急救物品完好率100%”属于基础质量管理,不属于环节质量管理,答案选C。
13、通过与教育对象面对面直接交流,传递健康信息和知识,帮助其改变相关态度的人际传播形式属于
A、咨询B、交谈
C、劝服
D、指导
E、反馈
【答案】B
【解析】【记忆性题】
通过与教育对象面对面直接交流,传递健康信息和健康知识,帮助其改变相关态度的人际传播形式属于交谈。答案选B。
【拓展】

14、以下可达到灭菌水平的化学消毒剂是
A、碘伏B、复方氯己定
C、碘酊
D、含氯制剂
E、环氧乙烷
【答案】E
【解析】【记忆性题】
环氧乙烷为低温气体灭菌剂,可杀灭包括芽孢在内的一切微生物,达到灭菌水平。本题选E。
【记忆口诀】
常用化学消毒剂:
两醛一烷是灭菌(戊二醛、35%~40% 甲醛、环氧乙烷属于灭菌剂)
两过高氯是高效(过氧化氢、过氧乙酸、高浓度含氯消毒剂是高效消毒剂)
两碘低氯是中效(碘伏、碘酊、低浓度含氯消毒剂是中效消毒剂)
最后低效是氯己(氯己定是低效消毒剂)
【拓展】

15、健康教育与卫生宣教的区别为
A、健康教育是传播与教育并重,卫生宣教是单纯的知识传播B、二者都是传播卫生知识,只是名称不同
C、健康教育发生在社区,卫生宣教发生在医院
D、健康教育形是一对一,卫生宣教是集体授课
E、健康教育是卫生宣教的延续
【答案】A
【解析】【记忆性题】
健康教育与卫生宣教的区别是:健康教育是传播与教育并重,卫生宣教是单纯的知识传播。答案选A。
16、不属于外源性感染的是
A、病原体来源于工作人员污染的手B、病原体来源于病房空气
C、病原体来源于自身口腔
D、病原体来源于探视者
E、病原体来源于其他患者
【答案】C
【解析】外源性感染指的是病原体来自于外部环境或他人的感染(如工作人员手、空气、探视者或其他患者)。病原体来源于自身口腔不属于外源性感染。本题选C。
【拓展】

17、某行人过马路时,突然有车辆驶来,立即退回躲避,这属于人类行为的哪一种适应形式
A、反射B、自我控制
C、调适
D、应对
E、应激
【答案】A
【解析】根据人类行为适应形式的定义,反射是人体通过“反射弧”对外界刺激做出的本能反应,与基本的本能行为相关(如躲避突发危险)。
该行人面对突然驶来的车辆,立即退回躲避,是对外界危险刺激的本能性、快速反应,符合“反射”的核心特征。答案选A。
【拓展】

18、解决各方面矛盾,使整个组织和谐一致,使每一个部门、单位和组织成员的工作与既定的组织目标保持一致,此方法称为
A、合作B、协调
C、领导
D、组织
E、协商
【答案】B
【解析】【记忆性题】
协调的本质就在于协调各种关系,解决各方面的矛盾,使整个组织和谐一致,使组织成员的工作同既定目标保持一致。答案选B。
19、患者,男,59岁。术后20天,切口处皮肤和皮下组织出现红、肿、热、痛,伴有脓性分泌物,细菌培养阳性。应诊断为
A、切口浅部组织感染B、切口深部组织感染
C、器官或腔隙感染
D、软组织感染
E、手术部位感染
【答案】A
【解析】患者术后20天(30天内),出现切口红、肿、热、痛(未涉及深部筋膜、肌肉),伴有脓性分泌物,细菌培养阳性,符合切口浅部组织感染特征表现。本题选A。
其余选项分析:
B项:切口深部组织感染累及筋膜、肌肉层,常有深部脓腔,题干未描述。
C项:器官或腔隙感染涉及手术解剖过的器官或腔隙(如腹腔、关节),与切口无直接关联。
D项:软组织感染不特指手术切口。
E项:手术部位感染是总称,包括浅部、深部、器官腔隙感染,但题干要求明确具体类型。
20、下列不属于正式沟通优点的是
A、效果较好B、比较灵活
C、有较强的约束性
D、易于保密
E、可以使信息沟通保持权威性
【答案】B
【解析】【记忆性题】
正式沟通的优点:
①沟通效果好。
②具有权威性。
③约束力强。
④易于保密。
故排除法可知答案选B。
灵活性是非正式沟通(如私下交谈、口头交流)的特点,正式沟通恰恰缺乏灵活性。
【拓展】

21、下列哪项是分权式排班的优点
A、管理者掌握全部护理人力B、根据本部门的人力需求状况有效安排
C、激励护理人员的直主性
D、提高团队凝聚力
E、护士长与护士关系融洽
【答案】B
【解析】【记忆性题】
分权式排班优点是管理者能根据本部门的人力需求状况进行有效安排,并能照顾护士的个别需要。答案选B。
【拓展】

22、对生产和工作在时间上进行控制的方法是
A、时间控制B、过程控制
C、质量控制
D、进度控制
E、结果控制
【答案】D
【解析】进度控制是指在生产与工作过程中,对各项任务的时间进程进行管理与调控,确保各环节在时间上紧密衔接、有序开展,从而保障整体工作节奏与效率(D正确)。
23、常用于黏膜的消毒溶液是
A、过氧乙酸B、苯扎溴铵
C、氯胺
D、酒精
E、碘酊
【答案】B
【解析】苯扎溴铵为低效消毒剂,对皮肤黏膜刺激性小,毒性低,适用于皮肤与黏膜的消毒。本题选B。
其余选项分析:
A项:过氧乙酸为高效消毒剂,腐蚀性强,刺激大,仅用于物品和环境消毒。
C项:氯胺为中效消毒剂,有一定刺激性,不用于黏膜。
D项:酒精为中效消毒剂,刺激性强,使蛋白质变性,引起黏膜疼痛、损伤。
E项:碘酊为中效消毒剂,含酒精,刺激性和腐蚀性强,仅用于皮肤消毒,且需用酒精脱碘。
【拓展】

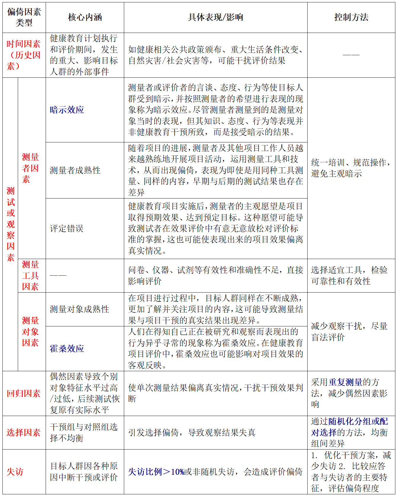
24、下列影响健康教育评价的因素中,不属于测试或观察因素的是
A、暗示效应B、评定错误
C、霍桑效应
D、测量对象成熟性
E、回归因素
【答案】E
【解析】【记忆性题】
影响评价的因素中,回归因素是指由于偶然因素,个别被测试对象的某特征水平过高或过低,但在以后的测试中可能又恢复到原有的实际水平的现象。不属于测试或观察因素。答案选E。
【拓展】

25、人的行为中属于目标的是
A、主体B、客体
C、环境
D、手段
E、结果
【答案】B
【解析】在儿科护理学中,人的行为构成要素包括行为主体、行为客体、行为环境、行为手段和行为结果。
其中,行为客体是指护理行为所指向的具体对象或目标,在临床护理实践中特指患儿及其健康问题(如疾病状态、生长发育需求等)。
因此,行为客体体现了护理干预的目标指向性,是护理计划制定与实施的核心依据,故本题选项B正确。
26、患者,男,35岁。因肾绞痛急诊入院,在某医院肌注杜冷丁50mg后疼痛缓解,两天后自觉注射部位疼痛,4天后就诊,查体:局部压痛,皮肤发红,皮温增高,有波动感,穿刺抽出少许脓液。应考虑为
A、注射部位感染,属于医院感染B、注射部位感染,不属于医院感染
C、无菌性化脓,属于医院感染
D、无菌性化脓,不属于医院感染
E、自然感染
【答案】A
【解析】患者由于肌注后4天(超过48小时)出现局部发红,发烫,且有脓液,考虑为注射部位感染,该感染与住院期间的医疗操作(肌内注射)直接相关,属于医院感染。本题选A。
【拓展】

27、管理对象不包括
A、物B、人
C、财
D、时间
E、空间
【答案】E
【解析】【记忆性题】
管理的对象包括:人、财、物、时间、信息。
故排除法可知答案选E。
28、根据讨论主题,选择相关人员组成小组,小组讨论的人数一般为
A、3~5人B、4~6人
C、5~8人
D、6~10人
E、10~20人
【答案】D
【解析】【记忆性题】
小组讨论的人数一般以6~10人为宜。答案选D。
29、不属于洗手指征的是
A、接触患者前B、进行无菌技术操作前
C、接触病人黏膜、破损皮肤后
D、接触病人周围环境后
E、接触血液体液和被污染物品前
【答案】E
【解析】手卫生时机应在接触血液、体液和被污染物品后,以防止病原体传播。接触血液体液和被污染物品前不属于洗手指征。E项错误,本题选E。

【拓展】

(30~31为共用备选答案)
A、性传播B、粪-口传播
C、血液传播
D、呼吸道传播
E、接触传播
30、甲肝、戊肝的主要传播途径是
【答案】B【解析】【记忆性题】
甲肝、戊肝的主要传播途径是粪-口传播。本题选B。
【记忆口诀】
肝炎主要传播途径:
一头一尾是粪口,(甲肝、戊肝为粪口传播)
中间血液带着走。(乙肝、丙肝、丁肝为血液传播)
【拓展】

31、乙肝、丙肝的主要传播途径是
【答案】C【解析】【记忆性题】
乙型和丙型肝炎病毒主要通过血液传播。本题选C。
【记忆口诀】
肝炎主要传播途径:
一头一尾是粪口,(甲肝、戊肝为粪口传播)
中间血液带着走。(乙肝、丙肝、丁肝为血液传播)
【拓展】

(32~33为共用备选答案)
A、无意模仿B、有意模仿
C、故意模仿
D、强迫模仿
E、自觉模仿
32、日常生活行为的获得多来自
【答案】A【解析】【记忆性题】
模仿主要包括无意模仿、有意模仿和强迫模仿三种。通过无意模仿获得日常生活行为。答案选A。
【拓展】

33、规定行为的获得多来自
【答案】D【解析】【记忆性题】
模仿主要包括无意模仿、有意模仿和强迫模仿三种。人们往往通过强迫模仿获得规定行为,如队列训练等。 答案选D。
【拓展】

(34~35为共用备选答案)
A、合理性原则B、系统性原则
C、重点原则
D、有效性原则
E、弹性原则
34、制订计划要全面考虑系统中各构成部分的关系以及它们与环境的关系,进行统筹规划。遵循的是
【答案】B【解析】【记忆性题】
系统性原则强调计划工作要从组织系统的整体出发,全面考虑系统中各构成部分的关系以及它们与环境的关系,进行统筹规划。答案选B。
【拓展】

35、制订计划时要分清主次轻重,着力解决影响全局的问题。遵循的是
【答案】C【解析】【记忆性题】
重点原则强调计划的制订既要考虑全局,又要分清主次轻重,抓住关键及重点,着力解决影响全局的问题。答案选C。
【拓展】

(36~38为共用备选答案)
A、控制的标准必须是统一的、合理的B、有效控制系统应是合理、适用的
C、控制手段应顾及到例外情况的发生
D、控制系统应能及时发现偏差信息
E、有效控制系统依赖于准确的数据
36、有效控制的特征中,“战略高度”指的是
【答案】D【解析】【记忆性题】
有效控制的特征中战略高度是指控制系统应能及时发现偏差信息。答案选D。
【拓展】

37、有效控制的特征中,“强调例外”是指
【答案】C【解析】【记忆性题】
有效控制的特征中,强调例外是指管理层不可能控制所有的活动,因此,控制手段应顾及例外情况的发生。答案选C。
【拓展】

38、有效控制的特征中,“适用性”是指
【答案】B【解析】【记忆性题】
有效控制的特征中,适用性是指有效控制系统应是合理、适用的。如检查方式、方法要能真实发现问题,且被护理人员接受和理解。答案选B。
【拓展】

(39~41为共用备选答案)
A、全通道式沟通B、轮状沟通
C、Y式沟通
D、链式沟通
E、圆周式沟通
39、一位主管与其他许多人之间的沟通是
【答案】B【解析】【记忆性题】
轮式沟通又称星式沟通,是一位主管与其他成员之间的沟通,其他成员之间无沟通联系。答案选B。
【拓展】

40、能提高士气的沟通是
【答案】A【解析】全通道式沟通是一个开放式的网络系统,成员之间可以自由地进行信息交流与沟通。在这种沟通方式下,成员之间的沟通充分,信息传递速度快且准确性高,成员可以充分表达自己的想法和意见,能让成员感受到自己在团队中的重要性,增强成员的参与感和归属感,从而有效提高士气。答案选A。
【拓展】

41、平等小组成员之间互相与周围成员的沟通是
【答案】A【解析】全通道式沟通是所有成员之间都可以直接沟通的开放网络,民主气氛浓厚,成员满意度高,符合“平等成员之间互相沟通”的特征。答案选A。
【拓展】

(42~43为共用备选答案)
A、形成评价B、过程评价
C、效应评价
D、结局评价
E、总结评价
42、调查社区居民心脑血管健康教育干预活动的覆盖率属于
【答案】B【解析】【记忆性题】
过程评价是在健康教育项目实施过程中开展的评价,核心关注干预活动的执行情况、覆盖范围、实施质量等,以此判断项目是否按计划推进。
社区居民心脑血管健康教育干预活动的覆盖率,直接反映了项目的推广广度和人群参与的可达性,属于过程评价的核心指标。答案选B。
【拓展】

43、调查社区居民艾滋病防治疾病相关知识的知晓率属于
【答案】C【解析】【记忆性题】
效应评价是对目标人群因健康教育项目所导致的相关行为及其影响因素的变化进行的评价。
艾滋病防治知识知晓率是衡量目标人群知识掌握程度的核心指标,属于效应评价范畴。答案选C。
【拓展】

(44~45为共用备选答案)
A、动态体语B、静态体语
C、仪表形象
D、同类语言
E、异类语言
44、体态姿势属于非语言传播技巧中的
【答案】C【解析】【记忆性题】
仪表形象即通过适当的仪表服饰、体态、姿势,表示举止稳重,有助于对方的信任、接近。答案选C。
【拓展】

45、语音语调属于非语言传播技巧中的
【答案】D【解析】【记忆性题】
同类语言即通过适度地变化语音、语调、节奏及鼻音、喉音等辅助性发音,以引起对方的注意或调节气氛。答案选D。
【拓展】

(46~47为共用备选答案)
A、前馈控制B、同期控制
C、反馈控制
D、日常控制
E、定时控制
46、发生在行动之后的控制是
【答案】C【解析】【记忆性题】
反馈控制又称事后控制或后馈控制,是在行动结束之后,对输出环节所进行的控制。答案选C。
【拓展】

47、又称为预防控制的是
【答案】A【解析】【记忆性题】
前馈控制又称预防控制或基础质量控制。答案选A。
【拓展】

(48~49为共用备选答案)
A、清洁B、灭菌
C、低水平消毒
D、中水平消毒
E、高水平消毒
48、腹腔镜的消毒水平为
【答案】B【解析】腹腔镜进入无菌腹腔并接触组织、血液,属于高度危险性物品,消毒水平需达到灭菌标准,杀灭一切微生物(包括细菌芽孢)。本题选B。
【拓展】

49、胃镜的消毒水平为
【答案】E【解析】胃镜进入人体消化道,与完整黏膜相接触,不进入无菌组织器官,属于中度危险性物品。根据消毒规范,中度危险性物品需达到中水平消毒以上效果,即高水平消毒,可杀灭一切细菌繁殖体、结核分枝杆菌、病毒、真菌和部分细菌芽孢。因此胃镜的消毒水平为高水平消毒。本题选E。
【拓展】

(50~53为共用备选答案)
A、稳健发展阶段B、主动发展阶段
C、巩固发展阶段
D、被动发展阶段
E、自主发展阶段
50、0~3岁处于行为发展的哪个阶段
【答案】D【解析】【记忆性题】
被动发展阶段一般为0~3岁,此阶段的行为主要依靠遗传和本能的力量发展而成,如婴儿的吸吮、抓握、啼哭等行为。答案选D。
【拓展】

51、3~12岁处于行为发展的哪个阶段
【答案】B【解析】【记忆性题】
主动发展阶段一般为3~12岁,此阶段的行为有明显的主动性,其主要表现为爱探究、好攻击、易激惹、喜欢自我表现等。答案选B。
【拓展】

52、12~13岁处于行为发展的哪个阶段
【答案】E【解析】【记忆性题】
自主发展阶段一般自12~13岁起延续至成年,此阶段人们开始通过对自己、他人、环境、社会的综合认识,调整自己的行为。答案选E。
【拓展】

53、成年后处于行为发展的哪个阶段
【答案】C【解析】【记忆性题】
巩固发展阶段一般在成年后,持续终生,此阶段的行为已基本定型,但由于环境、社会及个人状况均在不断变化,人们必须对自己的行为加以不断的调整、完善和充实。答案选C。
【拓展】

(54~56为共用备选答案)
A、日常危害健康行为B、致病性行为模式
C、不良疾病行为
D、违规行为
E、保健行为
54、滥用药物属于什么行为
【答案】D【解析】【记忆性题】
违规行为指违反法律法规、道德规范并危害健康的行为,如药物滥用、性乱等。答案选D。
【拓展】

55、拒绝用药属于什么行为
【答案】C【解析】【记忆性题】
不良疾病行为指个体从感知到自身患病到疾病康复过程中所表现出来的不利于疾病治疗和健康恢复的行为,如瞒病、恐病、讳疾忌医、不遵医嘱等。答案选C。
【拓展】

56、吸烟、酗酒属于什么行为
【答案】A【解析】【记忆性题】
日常危害健康行为指日常生活、职业活动中危害健康的行为、习惯,如吸烟、酗酒、缺乏体育锻炼等。答案选A。
【拓展】

(57~58为共用备选答案)
A、根据患者的病情、心理变化,进行有针对性的教育B、以医嘱的形式对病人的行为和生活方式给予指导
C、根据季节、地域,给予常见疾病的防治教育
D、病房教育
E、门诊教育
57、健康教育处方是指
【答案】B【解析】【记忆性题】
健康教育处方指在诊疗过程中,以医嘱的形式对病人的行为和生活方式给予指导。答案选B。
【拓展】

58、住院教育可以
【答案】A【解析】【记忆性题】
住院教育是指在住院治疗期间对病人进行的健康教育,可根据病人的病情、心理变化,进行有针对性的教育。答案选A。
【拓展】

(59~60为共用备选答案)
A、互利性B、和谐性
C、偶然性
D、灵活性
E、习得性
59、属于促进健康行为特点的是
【答案】B【解析】【记忆性题】
促进健康行为的特点包括有利性、规律性、和谐性、一致性以及适宜性。答案选B。
60、属于危害健康行为特点的是
【答案】E【解析】【记忆性题】
危害健康行为的特点包括危害性、明显和稳定性、习得性。答案选E。
(61~63为共用备选答案)
A、卢因B、德鲁克
C、法约尔
D、西蒙
E、梅奥
61、发现决定工作效率最重要的是人际关系和安全感,强调护理管理者要建立良好的人际关系
【答案】E【解析】【记忆性题】
20世纪30年代梅奥等人在西方电气公司进行了“霍桑实验”,他发现决定工作效率最重要的是人际关系和安全感。答案选E。
【拓展】

62、提出群体力学理论的心理学家是
【答案】A【解析】【记忆性题】
德国心理学家库尔特·卢因在1944年提出群体力学理论,重点研究组织中的群体行为。答案选A。
【拓展】

63、对组织管理进行了系统地研究,被公认为“管理过程之父”的是
【答案】C【解析】【记忆性题】
法国人法约尔对组织管理进行了系统的、独创的研究,1925年出版了《工业管理与一般管理》一书,后人把他称为“管理过程之父”。答案选C。
【拓展】

(64~65为共用备选答案)
A、四象限时间管理法B、区域管理法
C、ABC时间管理法
D、PATC管理法
E、PBL管理法
64、将时间分为整体、阶段、瞬时三个阶段进行管理的时间管理方法是
【答案】B【解析】【记忆性题】
区域管理法的核心逻辑,就是把时间划分为整体(如长期计划)、阶段(如中期任务)、瞬时(如当下事务)等不同“区域”,对应不同的工作内容进行管理,与题干描述契合。答案选B。
65、将事情按重要性排序,然后灵活有序安排工作的时间管理方法是
【答案】A【解析】【记忆性题】
四象限时间管理法按照重要性和紧迫性把事情分成两个维度,一方面是按重要性排序,另一方面是按紧迫性排序,然后把所有事情纳入四个象限,按照四个象限的顺序灵活而有序地安排工作。
答案选A。
【拓展】

(66~67为共用备选答案)
A、时间计划B、专项计划和综合计划
C、区域性计划
D、战术性计划和战略计划
E、预算
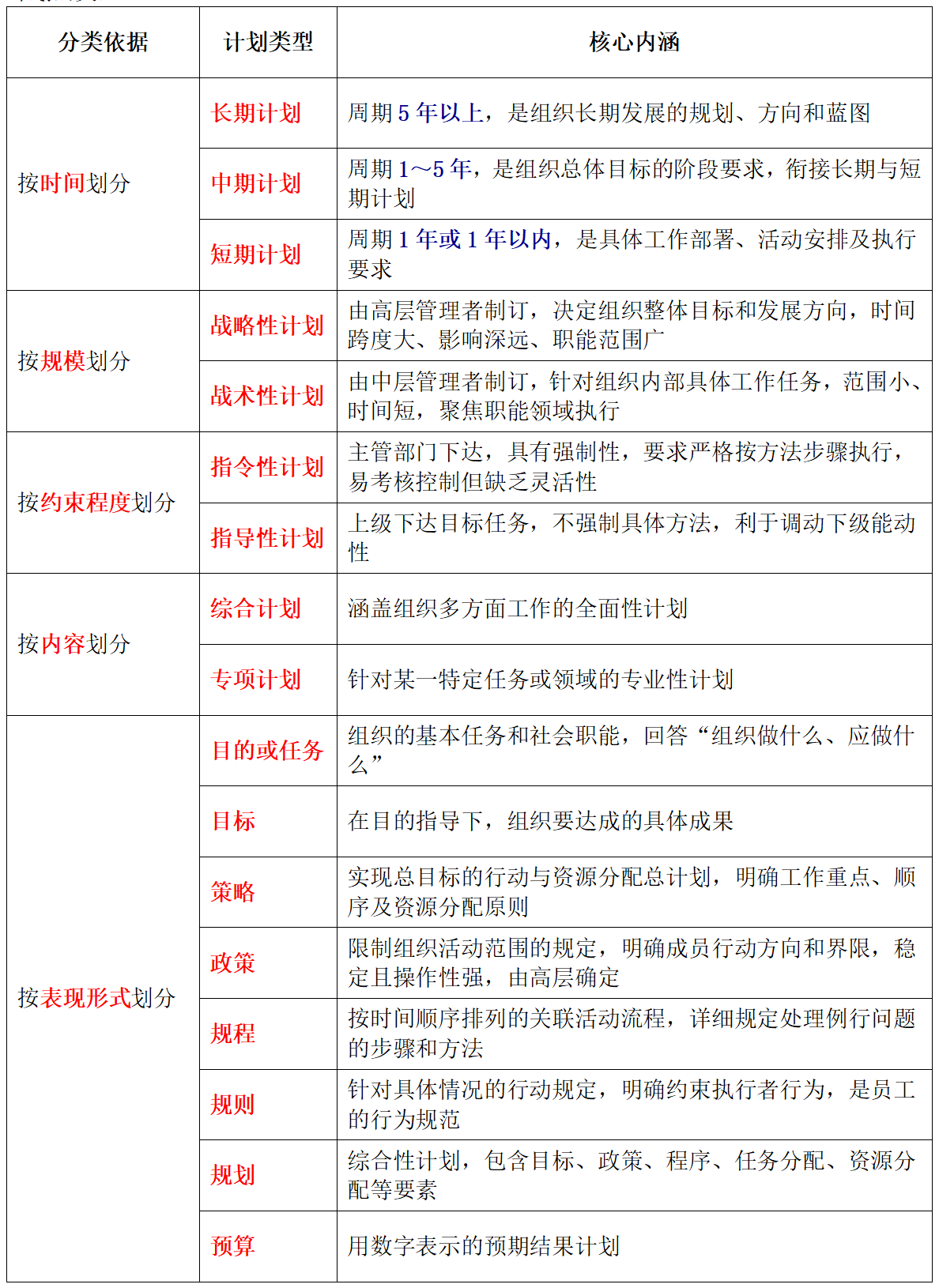
66、按计划的内容划分为
【答案】B【解析】【记忆性题】
按计划的内容划分,可将计划分为:综合计划和专项计划。答案选B。
【拓展】

67、按计划的表现形式划分为
【答案】E【解析】【记忆性题】
按计划的表现形式划分,可将计划分为:
目的或任务、目标、策略、政策、规程、规则、规划、预算。
答案选E。
【拓展】

(68~69为共用备选答案)
A、准确性原则B、针对性原则
C、速度快原则
D、经济性原则
E、科学性原则
68、病房对出院患者随访时,用电话沟通的方式进行健康教育,符合选择传播途径原则的
【答案】C【解析】通过电话进行出院患者随访,可实现健康信息的即时传递,确保教育内容以最短时间送达患者,充分体现传播的速度快原则。
【拓展】
①准确性原则:保证信息能准确地传递至受者。
②针对性原则:针对具体受者、具体情况,选择传播途径。
③速度快原则:力求信息以最快的速度传递至受者。
④经济性原则:在保证准确、有针对性、快速的基础上,考虑经济因素,尽量减少传播者与受 者的经济负担。
69、护士对患者进行健康教育时,选择自己手抄的小卡片,符合选择传播途径原则的
【答案】D【解析】根据健康传播途径选择的原则,经济性原则强调在确保信息传递的准确性、针对性和时效性的基础上,优先选择成本低、资源消耗少的传播方式。
护士采用手抄小卡片进行健康教育,未使用印刷材料或电子设备,节约了制作与采购成本,减轻了传播实施中的经济负担,符合经济性原则的要求。
【拓展】
①准确性原则:保证信息能准确地传递至受者。
②针对性原则:针对具体受者、具体情况,选择传播途径。
③速度快原则:力求信息以最快的速度传递至受者。
④经济性原则:在保证准确、有针对性、快速的基础上,考虑经济因素,尽量减少传播者与受 者的经济负担。
(70~72为共用备选答案)
A、社会诊断B、行为诊断
C、环境诊断
D、管理与政策诊断
E、流行病学诊断
70、从分析社会问题入手,确定社会环境和生活质量的问题属于
【答案】A【解析】社会诊断是生物-心理-社会医学模式的实践体现,旨在通过分析广泛存在的社会问题,识别其与健康问题的关联性,核心内容聚焦于社会环境与生活质量的评估,为后续干预提供依据。
71、客观地确定目标人群的主要健康问题以及引起健康问题的行为因素和环境因素属于
【答案】E【解析】流行病学诊断的核心是客观确定目标人群的主要健康问题及其相关的行为与环境影响因素(E正确)。
72、确定导致目标人群疾病或健康问题发生的行为危险因素,区别引起疾病或健康问题的行为与非行为因素属于
【答案】B【解析】【记忆性题】
行为诊断的主要目的是确定导致目标人群疾病或健康问题发生的行为危险因素,其主要任务包括区别引起疾病或健康问题的行为与非行为因素、区别重要行为与相对不重要行为、区别高可变性行为与低可变性行为。答案选B。
【拓展】

(73~74为共用备选答案)
A、0.5~1小时B、3小时
C、12小时
D、24小时
E、48小时
73、输卵管结扎术,术前几小时给抗生素
【答案】A【解析】输卵管结扎术属于清洁手术,应在术前 0.5~1小时给抗生素,确保手术时血液和组织中的药物浓度达到峰值,预防可能的手术切口感染。本题选A。
【拓展】

74、甲状腺手术,术前几小时给抗生素
【答案】A【解析】甲状腺手术属于清洁手术,应在术前 0.5~1小时给抗生素,确保手术时血液和组织中的药物浓度达到峰值,预防可能的手术切口感染。本题选A。
【拓展】

(75~77为共用备选答案)
A、信息源B、编码
C、传递信息
D、解码
E、反馈
75、信息发送者将信息译成接收者能够理解的一系列符号,如语言、文字等,是
【答案】B【解析】【记忆性题】
编码指发送者将这些信息译成接收者能够理解的一系列符号,如语言、文字、图表、照片、手势等,即信息。答案选B。
【拓展】

76、发出信息的人称为
【答案】A【解析】【记忆性题】
信息源指发出信息的人。答案选A。
【拓展】

77、信息发送者将信息译成接受者能够理解的一系列符号,如语言、文字等,称为
【答案】B【解析】【记忆性题】
编码指发送者将这些信息译成接收者能够理解的一系列符号,如语言、文字、图表、照片、手势等,即信息。答案选B。
【拓展】

(78~79为共用备选答案)
A、协商B、压制
C、拖延
D、妥协
E、折衷
78、处理冲突的方式中,双方都得到部分满足的是
【答案】D【解析】【记忆性题】
妥协指的是当协商不能解决问题时,寻找仲裁人,仲裁人采取妥协的办法,让每一方都得到部分的满足。答案选D。
【拓展】

79、处理冲突的方式中,通过上级命令解决冲突的是
【答案】B【解析】【记忆性题】
压制冲突指的是建立一定法规,或以上级命令,压制冲突,它虽可收效于一时,但并没有消除冲突的根源。答案选B。
【拓展】

(80~83为共用备选答案)
A、共享信息的最基本传播形式B、组织以外的小群体的传播活动
C、媒体组织采用现代机器设备,通过大批复制并迅速地传播信息,从而影响庞杂的受众的过程
D、有组织、有领导进行的有一定规模的信息传播
E、个体接受外界信息后,在头脑中进行信息加工处理的过程
80、人际传播是
【答案】A【解析】【记忆性题】
人际传播又称亲身传播,是指人与人之间面对面直接的信息交流,是个体之间相互沟通。人际传播是建立人际关系的基础,是共享信息的最基本传播形式。答案选A。
【拓展】

81、群体传播是
【答案】B【解析】【记忆性题】
群体传播是指组织以外的小群体(非组织群体)的传播活动。答案选B。
【拓展】

82、自我传播是
【答案】E【解析】【记忆性题】
自我传播又称人内传播,是指个体接受外界信息后,在头脑中进行信息加工处理的过程。答案选E。
【拓展】

83、组织传播是
【答案】D【解析】【记忆性题】
组织传播是指组织之间、组织内部成员之间的信息交流活动,是有组织、有领导进行的有一定规模的信息传播。答案选D。
【拓展】

(84~85为共用备选答案)
A、炭疽杆菌B、结核分枝杆菌
C、乙型肝炎病毒
D、甲型肝炎病毒
E、人免疫缺陷病毒
84、必须使用高效消毒剂的病原体是
【答案】A【解析】炭疽杆菌可形成芽孢,故在消毒中不得使用中、低效消毒剂。必须使用高效消毒剂。本题选A。
【拓展】

85、对低效消毒剂都敏感的病原体是
【答案】E【解析】人免疫缺陷病毒(HIV)属于亲脂病毒,脂质包膜对低效消毒剂非常敏感,短时间即可灭活。本题选E。

【拓展】

(86~87为共用备选答案)
A、资历因素B、职位因素
C、传统困素
D、才能因素
E、知识因素
86、某护士长从事护理工作三十余年,护士信服她,这体现了领导影响力的
【答案】A【解析】资历因素的核心是领导者的从业年限、工作经历等背景积累。
该题护士长“从事护理工作三十余年”,护士因她丰富的工作资历而信服,这正是资历因素的体现。答案选A。
【拓展】

87、某护士长能力强、考了高级职称,护士信服她,这体现了领导影响力的
【答案】D【解析】才能因素指领导者凭借自身的专业能力、管理能力等,让下属产生信服感和追随意愿。
题干中护士长“能力强、考了高级职称”,护士因认可其能力而信服,这正是才能因素的体现。答案选D。
【拓展】

(88~89为共用备选答案)
A、医院感染发病率B、医院感染罹患率
C、医院感染部位发生率
D、医院感染患病率
E、医院感染病死率
88、指在一定时间和一定人群中新发生的医院感染的频率的是
【答案】A【解析】【记忆性题】
医院感染发病率是指在一定时间和一定人群(通常为住院病人)中新发生的医院感染的频率。本题选A。

【拓展】


89、用来统计处于危险人群中新发生医院感染的频率的是
【答案】B【解析】【记忆性题】
医院感染罹患率用来统计处于危险人群中新发生医院感染的频率。常用于表示较短时间和小范围内感染的暴发或流行情况。本题选B。

【拓展】


(90~91为共用备选答案)
A、调查研究B、确立问题
C、确定目标
D、拟订方案
E、组织协商
90、决策的前提是
【答案】B【解析】【记忆性题】
确立问题是决策的前提,是确定目标的基础。答案选B。
【拓展】

91、决定决策方向的是
【答案】C【解析】【记忆性题】
在决策过程中,确定目标是决定决策方向的关键步骤。答案选C。
【拓展】

(92~94为共用备选答案)
A、传者B、受传者
C、信息
D、讯息
E、传播效果
92、传播行为的引发者称为
【答案】A【解析】【记忆性题】
传播者又称传者,是传播行为的引发者,即在传播过程中信息的主动发出者。答案选A。
【拓展】

93、受传者在知识、情感、态度、行为等方面的变化是
【答案】E【解析】【记忆性题】
传播效果具体指受传者接受信息后,在知识、情感、态度、行为等方面发生的变化,通常意味着传播活动在多大程度上实现了传播者的意图或目的。答案选E。
【拓展】

94、人类社会传播的一切内容是
【答案】C【解析】【记忆性题】
人类社会传播的一切内容被定义为“信息”。答案选C。
【拓展】


